BELANGRIJKE TIPS VOOR HF LINEAIRS MET BUIZEN

Een veel voorkomende 3-500Z is qua afmeting net zo groot als de afgebeelde TB3/750.
|
Wat kunt u verwachten in willekeurige volgorde. Versterker principes |
|||
|
Buizen of transistors |
Aarden buispennen |
Smoorspoelen |
PA afstemmen |
|
Kooi van Faraday |
Buis beschermen |
Ontkoppel condensator |
Buis vervangen |
|
Parasietstoppers |
Buis reanimeren |
Input SWR |
Ombouw voorbeelden |
INLEIDING
Door het experimenteren en bouwen met zendbuizen en de vragen van andere radiozendamateurs ben ik achter mijns inziens belangrijke zaken gekomen. Let op deze tips bij het renoveren of bouwen van een lineaire HF versterker. Als dat in acht genomen wordt, bespaart het u een hoop ellende. Weet dat velen voor u geconfronteerd werden met dergelijke hebbelijkheden en uiteindelijk hun zelfbouwproject staakten om een kant en klare eindtrap te kopen.
ZELFBOUW OF RENOVEREN
SUMMIERE VERSTERKER PRINCIPES
Dit is een geaard kathode versterker met een tetrode (fig»). Het schermrooster (g2) heeft gewoonlijk een positieve spanning van 250 tot 500 Volt. De anode krijgt een hogere spanning via smoorspoel en parasietstopper. Het stuurrooster (g1) wordt gevoed met een zodanige negatieve spanning, dat de buis zijn voorgeschreven ruststroom verkrijgt. De ingang (stuurrooster, g1) heeft een afgestemde kring of is belast met een zelfinductievrije weerstand. Dat laatste kan alleen als het stuurvermogen laag genoeg is om geen negatieve roosterstroom te laten lopen. Wordt dat overschreden, dan verandert de effectieve waarde van de schijnbare weerstand en neemt de input SWR (Standing Wave Ratio) toe. Een afgestemde kring aan de ingang is dan nodig. Een regelbare kring in de anode zorgt ervoor dat de versterkte energie aangepast en overgedragen wordt aan het antennesysteem. De afgebeelde kring komt men veel tegen in HF PA's en is bekend als "pi-filter".
|
Gloeidraad sturing. |
Kathode sturing. |
Links een geaard-rooster-versterker, ook wel "grounded grid" of "GG" amplifier genoemd. Het meest voorkomende systeem bij HF versterkers voor zendamateurs vanwege de eenvoud en omdat het stabiel is. Het stuurrooster wordt bij een triode geaard, rechtstreeks of met een condensator zodat de buis elektrisch gezien ook als gg werkt. Bij een tetrode of penthode worden g1, g2 en eventueel g3 op dezelfde wijze geaard zoals in het schema te zien is. Het stuursignaal komt binnen via de kathode of gloeidraad, dat elektrisch gezien van aarde geïsoleerd wordt door een bifilaire smoorspoel. Bifilair wil zeggen dat twee parallelle draden samen tot een spoel gewikkeld worden. Niet alle energie van het stuursignaal is nodig om een GG buis uit te sturen, zodat een gedeelte ervan verder naar de anode gaat.
Rechts ook een GG systeem maar dan met meer buizen parallel, sturing op de kathode en geen circuit aan de ingang. Het laatste is mogelijk met een externe antenne tuner tussen de set en PA of een set met interne antenne tuner. Zonder afgestemde kring voor de ingang werken de buizen minder lineair. De weerstand R is zo groot gekozen dat de buizen "dicht" zijn, dat wil zeggen er loopt geen anodestroom. Bij het zenden sluit het relais gelijkstroommatig de weerstand kort en via smoorspoel en zenerdiode wordt de vereiste ruststroom verkregen.
BUIZEN OF TRANSISTORS
Er mensen die voor buizen kiezen en anderen voor transistors. Daar kan men vele discussies aan wijden, maar hier wordt het beperkt tot voor en nadelen van een versterker met buizen.
|
Voordelen Bestand tegen slechte SWR |
Nadelen Opwarmtijd |
In veel gevallen waar een transistor PA een tuner nodig heeft voor aanpassing aan het antennesysteem, is dat niet nodig bij een buizenversterker met zijn regelbare output circuit. Veel PA's hebben een geaard-rooster systeem dat over het algemeen ongeveer 100 W nodig heeft om aangestuurd te worden. Dat past dus goed bij sets met 100 W zendvermogen. Als een transistor versterker aangestuurd moet worden met minder vermogen, moet de set teruggeregeld worden. De transistor eindtrap van een set is ontworpen voor maximale output en als dat verminderd wordt, neemt het lineaire gedrag af en dat wordt door een erachter geschakelde PA versterkt. Waarschijnlijk wordt het zendvermogen van de set met ALC gereduceerd. Er zijn echter systemen waarbij met het indrukken van PTT eerst een piekpuls van 100W ontstaat en pas daarna teruggeregeld wordt. Zonder een goede en meestal niet aanwezige "overload" bescherming is een transistor PA daar niet tegen bestand!
De veroudering van een zendbuis lijkt een probleem, maar is dat in de praktijk niet. Veel hams op leeftijd melden op Internet dat hun zendbuizen ondanks dagelijks gebruik al meer dan 30 jaar hun volledige output leveren. Voorbeelden daarvan zijn buizen in onder andere SB-200, SB-230, SB-220 en Drake lineairs. Een voorzichtige conclusie is, dat als men een HF versterker op de juiste wijze gebruikt, de buizen een "amateur-leven" mee gaan.
|
Ua = 2500V |
Pi = 10W |
Pi = 50W |
Pi = 100W |
||||||
|
Ig/Ia = mA, Po = W |
Ig |
Ia |
Po |
Ig |
Ia |
Po |
Ig |
Ia |
Po |
|
160m 6155 QB3/300 QB3/200 TB2.5/300 4-250A QB3.5/750 4PR400A QB4/1100 RS686 TB3/750 80m 6155 QB3/300 QB3/200 TB2.5/300 4-250A QB3.5/750 4PR400A QB4/1100 RS686 TB3/750 40m 6155 QB3/300 QB3/200 TB2.5/300 4-250A QB3…750 4PR400A QB4/1100 RS686 TB3/750 30m 6155 QB3/300 QB3/200 TB2.5/300 4-250A QB3.5/750 4PR400A QB4/1100 RS686 TB3/750 20m 6155 QB3/300 QB3/200 TB2.5/300 4-250A QB3.5/750 4PR400A QB4/1100 RS686 TB3/750 |
160m 45 40 25 05 35 35 55 45 40 00 80m 45 40 25 05 35 35 55 45 40 00 40m 40 40 - 05 35 35 55 40 35 00 30m 40 40 - 05 35 40 55 45 40 00 20m 45 45 30 05 35 35 55 45 40 00 |
160m 095 100 105 095 130 170 160 145 145 170 80m 090 090 105 090 125 165 150 135 135 160 40m 090 090 - 085 125 160 150 130 135 155 30m 085 085 - 070 115 150 150 120 120 150 20m 080 080 085 070 115 150 135 120 125 150 |
160m 050 055 060 050 060 095 090 105 105 095 80m 075 075 095 075 095 125 120 145 150 120 40m 068 070 - 070 085 125 115 135 135 110 30m 085 095 - 070 115 150 130 170 155 120 20m 105 105 115 085 115 115 135 170 155 120 |
160m 160 150 100 015 130 145 230 145 150 045 80m 170 160 120 025 140 150 235 145 145 045 40m 150 145 - 020 135 150 220 130 150 040 30m 140 145 - 025 135 140 225 125 140 045 20m 150 150 095 025 125 140 220 125 145 035 |
160m 230 235 240 230 300 370 340 300 315 390 80m 200 205 215 205 280 350 310 285 295 370 40m 200 205 - 205 270 340 315 285 280 350 30m 195 190 - 205 280 350 315 290 280 355 20m 200 195 210 200 280 340 305 290 280 375 |
160m 280 290 300 280 310 400 360 410 400 450 80m 330 340 360 360 380 460 410 490 480 520 40m 330 330 - 360 370 460 410 480 460 510 30m 320 320 - 360 380 460 420 460 460 520 20m 330 330 350 360 360 400 410 460 470 510 |
160m 225 220 140 020 180 205 350 195 225 100 80m 230 210 140 030 180 210 320 190 215 080 40m 210 205 - 030 175 210 325 190 220 080 30m 205 200 - 030 170 205 325 190 200 075 20m 210 200 135 030 175 200 325 185 210 080 |
160m 295 285 290 275 400 460 425 385 390 490 80m 275 280 290 275 380 450 400 350 360 490 40m 260 265 - 275 375 435 390 350 350 470 30m 255 260 - 270 355 430 390 340 355 460 20m 270 265 270 260 360 420 390 355 365 480 |
160m 400 400 400 380 420 520 490 540 540 610 80m 450 460 490 490 510 610 560 610 610 720 40m 440 450 - 490 500 610 560 610 620 710 30m 430 430 - 490 490 590 560 600 620 710 20m 50 450 450 470 490 520 540 600 620 720 |
TB2.5/300 = 5866, AX7986, SRS361. TB2.5/400 = 7986, RS1006B.
TB3/750 = 5867(A), CV1350, TGL9461, RS630, RS1026, SRS360. QB3/200 = 8165, 4-65A.
QB3/300 = CV2130,6155, 4-125A, 4D21,QY3-125, RS1007, RS685, SRS455.
QB3.5/750 = 6156, CV2131, SRS465, QY4-250, 4-250A, Jan 5D22.
QB4/1100 = 7527, 4-400A, RE400C, 4PR400A, 8188, RS1002A, RS686.



3-500Z
Een veel voorkomende buis in PA's is een 3-500Z. Dit type is behoorlijk aan de prijs en zit onder andere in een («fig) Kenwood T922A en (fig») Heathkit SB-220. Velen hebben dat er niet voor over en dan zoekt men naar een goedkopere vervanger. Men kan bij voorbeeld kiezen voor QB3,5/750 of QB4/1100. Beide zijn tetrodes, maar als men alle roosters aan elkaar verbindt, werken de buizen als triode en kunnen dan zonder veel veranderingen in genoemde versterkers als "zero bias" buis geplaatst worden. Wel zal men met minder output moeten rekenen omdat de als triode geschakeld buizen als zodanig minder versterken.
PL519 en GU-50

Een GU-50 is 2 cm korter dan een PL519.
De types EL519 en PL519 beginnen zo langzamerhand onbetaalbaar te worden. Een Russische buis GU-50 met zijn anode dissipatie van 40 W lijkt momenteel een goedkoper alternatief. Deze buis is bovendien 2 cm korter dan een PL519. Door geduldig zoeken op eBay vond ik gloednieuwe 4 × GU-50 voor een prijs van één EL519! Bij deze buizen zit de anodeaansluiting aan de onderkant en is de gloeispanning 12 à 13 Volt.
BUIS REACTIVEREN
Op internet vindt u allerlei ingewikkelde, soms kleurrijke, omslachtige en langdurige procedures om een lange tijd niet gebruikte of nieuwe buis in zijn oude glorie te hestellen. Één («fig) van de methodes is het verhitten, zelf doe ik het met een in de praktijk bewezen minder kritische en veiliger methode, waarbij een buis tijdelijk als diode geschakeld wordt. Toen ik in de vijftiger jaren nog zakgeld genoot kwam dat middel, op advies van een bejaarde radioknutselaar, nog goed van pas bij buizen in mijn ontvangers.
Door alle roosters met de anode (fig») te verbinden, vermindert de inwendige weerstand van de buis aanzienlijk zodat met een lage gelijkspanning toch veel anodestroom te verkrijgen is. Eerst wordt de buis gedurende een uur opgewarmd met de gloeispanning aan. Daarna komt een regelbare gelijkspanning erop en door voorzichtig opvoeren stelt men de maximaal toegestane anodestroom in. Na deze behandeling wordt de buis in een PA geplaatst. Met het voorzichtig opvoeren van de sturing op maximale output afgeregeld en dan warm gestookt door bij voorkeur met CW te werken. Zie ook Buis reactiveren.
Gooi een buis niet meteen weg, want zelfs het linker type bleek ondanks de inwendige "vervuiling" nog goed te werken.
Een buis wordt niet gekoeld tenzij een fabrikant voorschrijft dat het moet (b.v. keramische buis fig») met ingeschakelde gloeidraad. Bij een nieuwe of een lange tijd niet gebruikte buis zal de stroom geleidelijk oplopen zodat de spanning regelmatig lager gezet dient te worden. Heeft de voeding een in te stellen stroombegrenzing dan hoeft u er niet steeds bij te blijven, maar heeft u dat niet, houdt dan de meter goed in de gaten. De anodestroom kan plotseling oplopen, een teken dat de buis "beter" wordt. Op een geven moment blijft de anodestroom stabiel bij een bepaalde spanning en maximale stroom volgens de specificaties, bij voorbeeld 38 V/400 mA. Het reactiveren kan dan gestopt worden. Als u eerst een betrouwbare buis in de schakeling probeert, ziet u bij welke minimale spanning de toegestane anodestoom loopt. Zo kan men vaststellen of de te testen buis gelijk of slechter is dan het goede exemplaar. De hele procedure kunt u naar eigen inzicht verlengen, maar mijn ervaring is dat al na een paar uur (2 - 5) het proces gestopt kan worden. Een buis is meestal niet meer te redden als dan de behandeling verlengd wordt.
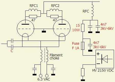
BUIS BESCHERMEN
Een veel voorkomende beschadiging in een PA wordt veroorzaakt door vonkoverslag (flash-over) binnen een buis. Dat is een momentele kortsluiting. Het gevolg kan ernstig zijn: een defecte buis en vaak ook nog verbrande contacten in een schakeldek en doorgepiepte diodes en HV trafo. Om de buizen daartegen te beschermen adviseer ik altijd om (fig») een weerstand van 10 - 50 ? in serie met een snelle zekering te monteren in de verbinding tussen HV voeding en anodesmoorspoel. De weerstand begrenst anode kortsluitstroom en vlamboog.
Door het springen van de zekering is de rest van de PA beschermd. Bij mijn experimenten begeeft de zekering het en alleen sporadisch gaat ook de weerstand eraan. Vervangen van beide is misschien veel werk, maar nog altijd goedkoper dan een nieuwe zendbuis. Na het kopen van een gebruikte HF versterker hebben sommige van mijn kennissen het advies niet opgevolgd. In een later stadium werden zij geconfronteerd met eerder vermelde schade en waren zo sportief om dat aan mij te melden!
Er bestaan speciale ongeveer 10 cm lange zekeringen voor hoogspanning, maar zelf gebruik ik standaard glaszekeringen. Bij doorslaan springen ze meestal uit elkaar en vindt men gruis in de versterker.
Om dat te voorkomen kan men een gesloten zekeringhouder («fig) plaatsen of een kunststof (Teflon) pijpje over de zekering klemmen (fig»).
Monteer ook de getekende extra 4.7 nF condensators om ontkoppeling van een HF anodesmoorspoel (RFC) op 80 en 160 m te verbeteren. Het beter aarden van de tuning condensator (VC1) door middel van een extra verbinding bevordert de stabiliteit van de versterker. Het werkt het ook goed tegen parasitaire oscillaties, zie het volgende onderwerp.
KOOI VAN FARADAY
In veel PA's is een buis zodanig gemonteerd dat de buispinnen behoorlijk afgeschermd zijn zodat het werkt als een Kooi van Faraday. Op de tekening is te zien dat een rondgaande HF stroom van de hete platen van de tuning condensator via de buis aan de voet gestremd wordt om naar de koude kant van de regelbare condensator te gaan. Dit is naar mijn mening één van de oorzaken bij instabiliteit in HF versterkers. Het signaal zal uiteindelijk wel via een omweg, zoals de draden voor de gloeidraad, naar de condensator gaan. Het kan leiden tot ongewenste koppeling met andere componenten hetgeen instabiliteit bevordert.
|
Een voorbeeld daarvan is een FL-2100Z (fig»). De onderkant van de buisvoeten aan de linkerkant is afgeschermd van de variabele condensator rechtsonder.
Door het aanbrengen van een dikke extra draad of strip, door de afscherming rechtstreeks van het aardpunt van beide buizen naar de koude kant van de condensator, gaat HF stroom via een kortere weg. |
|

Ook de afgebeelde Heathkit SB-200 is ermee behept.
Nog beter is om zo mogelijk ook de koude kant van de condensator los te maken van chassis of frontplaat, zodat de extra draad de enig mogelijke verbinding wordt.
Op het Internet wordt mijn advies wel eens belachelijk gemaakt. Daarentegen krijg ik nog steeds van ombouwers het bericht dat de truc inderdaad hun versterker stabieler heeft gemaakt. Kennelijk hebben de critici het idee niet zelf daadwerkelijk getest, want na het aanbrengen zal men merken dat de settings van het anode circuit anders komen te liggen.
Een bevriende amateur op bezoek had zijn AEA LA-30 (fig») meegebracht om het een en ander te veranderen en af te regelen. Toen het apparaat geopend werd, was mijn opmerking dat de buis ook weer in een Kooi van Faraday opgesloten was. Zonder aarzeling stelde de eigenaar voor om een gat te maken voor een directe verbinding. De modificatie was in een oogwenk gedaan en op 10 m bleek er bijna 100 W meer zendvermogen uit te komen! Zo mooi hoeft het bij u niet te zijn, maar het effect van de verandering is ongetwijfeld merkbaar.
AARDEN BUISPINNEN
Veel buisvoeten hebben meer dan één aansluiting voor een rooster. Vaak ziet men dat elke pin apart geaard wordt aan chassis of massa. HF stroom zoekt de kortste weg en ik ben van mening dat die stroom zich hoofdzakelijk verplaatst via één aardpunt. Daarom worden door mij alle pinnen met elkaar verbonden en van slechtst van één pin gaat een dikke of brede geleider naar het chassis.
Een bevriende zendamateur had een instabiele versterker met 2 × 3-500Z. De drie roosteraansluitingen werden ieder apart via een weerstand met parallelcondensator aan het chassis gelegd. De buizen oscilleerden regelmatig en ook vond er een kortsluiting plaats tussen het rooster en gloeidraad.
Toen bij beide buizen de voorgestelde "één punt aarden" aangebracht werd, was het verschijnsel verholpen en de versterker werkt nu al jaren probleemloos. Hier (fig») ziet u één van de mogelijkheden (in een TL-922A) om een dergelijke montage te realiseren.

Inmiddels ben ik van mening dat wanneer de 3 pinnen van een triode naar hetzelfde rooster in de buis gaan, het uitwendig met elkaar verbinden voor HF overbodig is. In de praktijk geldt de natuurwet van de minste weerstand of energie en een HF stroom zal de kortste weg kiezen. Het is dan maar de vraag of dat via alle drie pinnen gaat. Door maar één aansluiting per buis aan massa te leggen, kan de stroom ook maar langs één punt lopen en dat bevordert de stabiliteit van een buis in een HF PA is mijn overtuiging. Op de foto's ziet u dat het idee door mij aangebracht werd in een TL-922. Verder werd van maar één buis een geïsoleerde draad van de desbetreffende pin getrokken naar het aardpunt van de tuningcondensator VC1.
PARASIET STOPPERS
In HF versterkers hebben buizen de neiging om te oscilleren in het VHF gebied. Dat komt onder andere door het feit dat bedrading en componenten op die frequenties een ongewenste kring vormen of daarvoor niet of niet goed ontkoppeld zijn. Er ontstaat meekoppeling en de eigenschap om dan te oscilleren noemt men parasitaire oscillaties ook wel parasieten geheten.
Zij kunnen onderdrukt of voorkomen worden door een kleine (VHF)spoel met («fig) parallel eraan een inductievrije weerstand. Deze combinatie werkt dan als breedbandige smoorspoel: een zogenaamde parasietstopper. De methode werkt alleen goed als de werkfrequenties en frequenties van de parasieten voldoende van elkaar af liggen, zodat er voor de eerstgenoemde frequenties geen buitensporige weerstandsverliezen ontstaan.
Wat ook goed werkt is een obstakel voor parasietstromen dat haaks staat op de richting van de stroom. Dat (fig») kan in de vorm van een haarpin geleider en het werkt zonder noemenswaardig verlies op HF. De voornaamste taak is het creëren van een hoge VHF impedantie in serie met het anodecircuit. De stopper moet een zo laag mogelijke L/C verhouding hebben en ook voldoende gedempt worden om een breedbandwerking te verkrijgen. Het dempen kan bereikt worden door de haarpin van elektrisch slecht geleidend metaal te maken. Een ruw of geprofileerd oppervlak geeft extra weerstand ten opzichte van een gepolijste of gepoetste geleider. Het kan gemaakt worden van een nikkellegering draad c.q. strip of van vertind koper. De gelijkstroomweerstand hoeft niet meer te zijn dan een fractie van 1 Ohm.
INDUCTIEVRIJE WEERSTAND
Tegenwoordig is het niet eenvoudig om aan conventionele 2 à 3 W inductievrije weerstanden te komen. Een behoorlijk aantal amateurs heeft mij daarover om hulp of advies gevraagd. Hoewel ik het zelf nog niet getest heb, stelde ik voor om («fig) het te proberen met "non inductive metal plate resistor housed in TO-220 style package". PE1DFT heeft de proef («fig) genomen en schrijft: "Ik zou je daar nog feedback op geven en kan daar ook kort over zijn: Het werkt, ze zitten er nu een jaartje in, en alles is nog heel!"
Dat is goed nieuws voor iedereen die nog een "retrofit" aan zijn buizen PA moet doen. Dergelijke 10 - 100 W reflectievrije typen worden onder andere als Caddock weerstanden aangeboden.
SMOORSPOEL (RFC)
|
De rood gemerkte componenten zijn er: om de buizen te beschermen voor een betere HF koppeling of ontkoppeling |
|
Hier ziet u nog een keer beveiliging met stoppers, weerstand, zekering en extra HV ontkoppelcondensator. Een rood gemerkte koppelcondensator naar de gloeidraden is erbij gemonteerd omdat het beter werkt dan met één condensator. Verder wil ik het belang benadrukken van gloeidraad en anode smoorspoelen.
Voldoende zelfinductie van de gloeidraad smoorspoel is belangrijk en niet altijd hoog genoeg voor 80 en 160 m. De foto's laten het verschil zien in een Heatkit SB-200. Toen de oorspronkelijke RFC vervangen werd door een zelfgemaakt exemplaar met voldoende zelfinductie, was er meer output op 80 m.
Een anode RFC is meestal aan de voet ontkoppeld met maar 1000 pF en dat is te weinig voor 80 en 160 m. Daarom is het verstandig om een extra condensator parallel te schakelen. Als u aan zelfbouw doet en de output op de lagere banden is minder dan verwacht, dan kan onder andere de zelfinductie van de smoorspoel te laag zijn. Ook (fig») een kortsluiting tussen een deel van de windingen is mogelijk een boosdoener.

Om een anode smoorspoel te testen op geschiktheid, sluit men het begin en einde kort. Vervolgens controleert men met een (grid)dipper of er geen serie resonanties in de amateurbanden zijn. Als deze test uitgevoerd wordt op een losse smoorspoel, dan moet het na montage in een PA herhaald worden, want nabijgelegen componenten kunnen alsnog een ongewenste resonantie veroorzaken. Veel RFC's uit oude zenders blijken dippen te hebben in de WARC banden, vooral rond 18 en 24 MHz. Let daar op als u een dergelijke smoorspoel op een vlooienmarkt gekocht heeft. Overigens een anode smoorspoel geeft de minste problemen als het draad maar in één aaneengesloten laag aangebracht wordt.
ONGESCHIKTE CONDENSATOR

In een HF versterker gaan sterke HF wisselstromen door een condensator en deze is daar niet altijd geschikt voor. Dat merkt men als zoiets een onbekende herkomst heeft en bij voorbeeld tijdens een vlooienmarkt gekocht werd. Het ding wordt heet, slaat door, gaat barsten of kan ontploffen. Als tijdens een uitzending het zendvermogen geleidelijk vermindert, is het niet onmogelijk dat een condensator heet wordt en daardoor behoorlijk in capaciteit verandert. Bij een volgende transmissie herhaalt het proces zich. De kritische plekken in een PA zijn de ontkoppelcondensator van stuurrooster (g1) en anodesmoorspoel. Verder condensatoren die bij het wisselen van een band parallel aan een tuningcondensator (VC1) geschakeld worden. Onvoldoende koeling of het te dicht monteren bij andere componenten zijn andere oorzaken van een defecte condensator.
SWR
|
|
|
Aan de ingang van een versterker zitten gewoonlijk vaste omschakelbare circuits (fig») welke uitgerust zijn met standaard condensatoren. Daarom zal de SWR aan de ingang niet altijd gunstig zijn. Het loont dan ook de moeite om te experimenteren met de lengte van de coaxkabel tussen set en PA om de SWR te verlagen. De kabel werkt als impedantie transformator. Bij een aantal verschillende types HF lineairs is het mij opgevallen dat met een lengte van 2 à 2.10 meter het doel bereikt kan worden.
Verder komt het voor dat in en uitgang van PA's bedraad zijn met montagedraad in plaats van coaxkabels. Dat zorgt bij zowel in als uitgeschakelde versterker dat de SWR op de 10m-band ongunstig uitpakt. Door het aanbrengen van een 22 à 27 pF condensator (of trimmer) bij het zend/ontvang relais kan men de SWR meestal verbeteren. De condensator zorgt voor resonantie van de bedrading op die band.
ANODEKRING AFSTEMMEN
Over het afstemmen van een anodekring zijn de meningen nogal verdeeld. Veelal wordt dat gedaan door de tuning en loadingcondensator af te regelen op een dip in de anodestroom. Dat wordt steeds moeilijker naar gelang er meer buizen parallel geschakeld zijn. Zelf doe ik dat met een draaggolf en regel dan af op maximaal zendvermogen. De dissipatie is lager heb ik gemerkt, de buis blijft koeler. Men kan dat zelf vaststellen door het op een buis richten van een infrarood warmtemeter.
Weet dat in en uitgangcircuits niet onafhankelijk van elkaar zijn. Een wijziging (draaien) aan de anodekring betekent een verandering van de SWR aan de ingang.
Bij mij gaat het een en ander als volgt (fig»):
1. De buizenset wordt afgeregeld op een dummy-load en staat dus optimaal voor 50 Ohm. Een transistorset kan dit overslaan.
2. De set wordt naar het antennesysteem geschakeld en dat wordt afgeregeld op SWR =1. De ingang van de tuner is nu 50 Ohm.
3. De PA wordt geactiveerd en naar de dummy-load geschakeld. Met sturing van de set wordt de PA op maximale output afgeregeld. De PA is nu optimaal voor 50 Ohm.
4. Daarna wordt de PA naar het antennesysteem overgeschakeld en is dan belast met 50 Ohm.
Let op: Het gaat nog steeds om een HF versterker met buizen, bij een transistor PA kan de procedure korter zijn.
TE LANG TUNEN

Als men nooit met buizen gewerkt heeft, komt het voor dat er te lang getuned wordt. U ziet dat bij een 811A uit een Ameritron versterker van een kennis. De anode van blik is door oververhitting vervormd. In mijn verzameling ligt een 811A van iemand anders waarbij de anode zover naar binnen gebogen werd, dat er intern een stevige kortsluiting ontstond. Omdat de PA niet voorzien was van eerder vermelde beveiliging, was de kortsluiting zo hevig dat de hoogspanningvoeding er volledig uit lag. De hoofdzekering was niet eens doorgebrand!
Er valt over te denken om een 811A (anode dissipatie 40 W) te vervangen door een duurdere 572B (anode dissipatie 160 W). De laatste buis heeft geen blikken anode maar een grafiet anode en was als betere vervanger bedoeld voor de eerste buis. Qua output is het vaak mogelijk om 4 × 811A te vervangen door 3 × 572B.
OMBOUW VOORBEELDEN
YAESU FL-1000
Zelf bouwen is niet voor iedereen weggelegd en om toch iets zelf te doen, zou men kunnen denken aan het veranderen of repareren van een bestaand (ouder) apparaat. Hier volgen een paar voorbeelden van PA's die door mij behandeld werden.
Hiernaast een grounded grid Yeasu FL-1000 uitgerust met vier Amerikaanse lijnuitgangbuizen die vervangen werden door 1 × QB3.5/750 ook met het geaard-rooster systeem. De anodespanning werd van bruggelijkrichter veranderd in spanningsverdubbeling om de nieuwe buis de nodige hoogspanning te geven.
Omdat ik voorstander ben van een regelbaar inputcircuit werden rechtsorder aan de frontplaat twee knoppen aangebracht om het vernieuwde systeem te bedienen.

De nieuwe gloeidraad was 5 Volt zodat de middelste 6.3 V transformator opnieuw gewikkeld werd. Vanwege de verhoogde anodespanning moest het pi-filter aangepast worden en men ziet onder andere een spoel gewikkeld op een rode ringkern voor meer zelfinductie op de 80 m band. Anderen hebben deze versterker omgebouwd met GI-7B en als ik ze destijds gekend had, waren ze ook geplaatst (zie het volgende voorbeeld).
DENTRON GLA-1000

Links de oude situatie met 4× lijnuitgangbuizen en rechts met nog in opbouw 2× GI-7B en verhoogde anodespanning.

Deze versterker was eveneens uitgerust met Amerikaanse lijnuitgangbuizen. Ook hier werd de spanning verdubbeld voor GI-7B's en een extra ringkern trafo aangebracht voor een gloeispanning van 12 V. Ombouw met één buis was mogelijk, maar vanwege de noodzakelijke geforceerde koeling van deze keramische buis, werd gekozen voor twee buizen met de originele ventilator en andere transversale anodekoelers. Met 100 W uit de set kwam er 800 W uit de versterker en dat was een beetje teveel, zodat met een tegenkoppeling het vermogen naar 700 W teruggeregeld werd.
Tot slot wil ik u wijzen op inmiddels bijna antieke lineaire HF versterkers: KENWOOD TL-922A en YEASU FL-2100Z. Waarom, omdat beide 2dehands betaalbaar zijn, uitgerust met professionele componenten, kompact en stevig behuisd en het bij velen nog steeds goed doen.

![]()