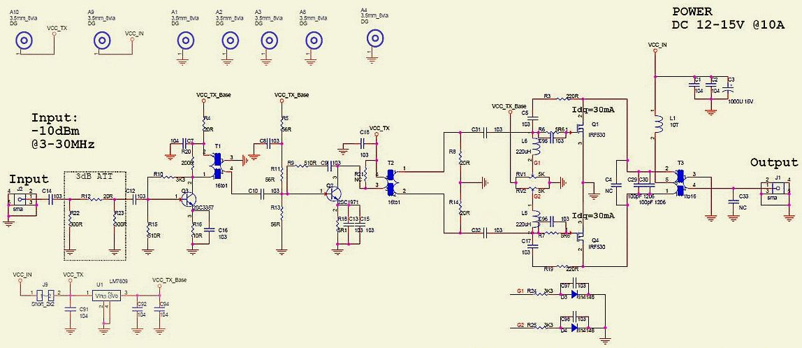
RF-AMP-2078
(Sold on eBay as DIY kit SSB linear HF Power Amplifier For YAESU FT-817)
22-may-2017 schematic version 7: T1 corrected.


4Z4TJ has compiled a comprehensive "manual" for this kit: 4Z4TJ (1) , 4Z4TJ (2)

Delivered (about €13) kit without any documentation!



Note: see 3 versions V 303, V 305 and V 308.

See the differences of PCB above and PCB down here!


![]()