Atlas-210, Atlas -210x, Atlas-215x Informatie & Modificaties
|
Door het bezit van meerdere Atlas transceivers is in de loop der jaren praktische ervaring opgedaan over hun hebbelijkheden. Aangebrachte modificaties werden ongedaan gemaakt of door andere vervangen. Daarom werden mijn eerdere artikelen herschreven en behoorlijke veranderingen als apart onderwerp herplaatst, zie dan ook: Atlas-210x/215x |
|
INLEIDING
In de loop der jaren ben ik via eBay of vlooienmarkten in het bezit gekomen van Atlas-210, 2 Atlas-210x, 1 Atlas-215x en 1 sloop Atlas-210x. Het voordeel van alle aankopen is, dat er nu diverse uitvoeringen van printen aanwezig zijn, zodat er een onderlinge vergelijking mogelijk is van types, A, B C en zelfs van D. Zodoende heeft men meer zicht op doorontwikkelingen die door Atlas werden toegepast.
Het zijn geschikte back-up transceivers, eenvoudig van opzet, gemakkelijk te bedienen, te repareren of te modificeren. Door toepassing van insteekprinten kan men ook nog eigen ideeën tijdelijk of permanent aanbrengen. Verder is van belang dat zij een rustige ontvanger zonder voorversterker hebben en bij ontvangst slechts 150 mA verbruiken als de standaard schaalverlichting uitgeschakeld is. Plaatst men LED's, dan is het totale stroomverbruik slechts ongeveer 160 mA! Kom daarmee eens aan met een moderne set waarbij het stroomverbruik in standby minstens 1000 mA is! In geval van nood kan men met SSB ten minste etmaal lang van een flinke autoaccu gebruik maken. Mijn belangstelling voor deze types werd in de vorige eeuw gewekt door het feit dat het de eerste volledig met halfgeleiders uitgeruste serie transceivers voor zendamateurs was met een zendvermogen van meer dan 50 W. Destijds een uitzonderlijk verschijnsel want andere fabrikanten gebruikten in de eindversterker nog een stuurbuis en twee parallel geschakelde eindbuizen.
Een Atlas stond al jarenlang op mijn verlanglijst maar was nog niet voor een schappelijke prijs van eigenaar veranderd. Gelukkig leende een vriend mij een ATAS-215x om ermee "te spelen". Dat was een goede gelegenheid om alle plus en minpunten te ontdekken om daarna zelf naar zo'n apparaat te zoeken.
Algemene Informatie, Advies en Kleine modificaties
In dit artikel wordt informatie verstrekt en aanbevelenswaardige veranderingen behandeld. Beschrijvingen van wat complexer modificaties staan in aparte artikelen. Alle Atlassen doen het goed als ze op de juiste wijze afgeregeld worden en de hier gepubliceerde wijzigingen zijn niet beslist noodzakelijk. Eventueel kan het nodig zijn om de contacten van de bandschakelaar in de VFO opnieuw te solderen. Oordeel zelf wat u wel of niet wilt aanbrengen. Vrijwel alle door mij aangebrachte modificaties zijn zodanig aangebracht, dat de oorspronkelijke schakeling in korte tijd herstelt kan worden zonder noemenswaardige schade. Omdat op originele printen door de fabrikant soms al een wijziging is aangebracht dat niet altijd overeenkomt met geleverde schema's, kunnen sommige modificaties in dit artikel niet meer nodig zijn voor uw apparaat.
Ter informatie: Afgezien van de complexere veranderingen werden in mijn Atlassen één of meer van de volgende werkzaamheden verricht:
|
VFO werd stabieler door opnieuw solderen van contactenen en verbeterde montage. Mixer diodes werden vervangen door Schottky typen. Beter elektrisch contact gemaakt van de PA (PC500, 520) met het chassis. In sommige sets werd de microfoon plug vervangen door een 4 pin type met extra spanning voor b.v. een electret type microfoon. De lampjes vervangen door heldere, zuinige en onverslijtbare LEDs (1 of 2 voor de trommelschaal, 1 voor de meter). De ontvanger trekt dan met verlichting aan maximaal maar 16O mA! De DIM schuifschakelaar kan eventueel voor iets anders gebruikt worden. |
INSTALLATION OPERATION AND MAINTENANCE (handboek)
Atlas is bij diverse wijzigingen nooit consequent geweest met het nummeren van componenten in hun schema's. Dezelfde componenten kregen bij nieuwere versies van een schema een ander nummer of waarde. Ook werden modificaties niet altijd bijgehouden in hun INSTALLATION OPERATION AND MAINTENANCE handboek. Toegevoegde of weggelaten componenten werden "vergeten" om in te tekenen, zodat een print niet overeenkomt met het afgebeelde schema. Het is zelfs zo erg dat twee van mijn met PC-300C aangeduide printen qua schema niet hetzelfde zijn. Bij twee PC-200C printen was een origineel en de andere voorzien van de laatste wijzigingen.
Verder waren in een handboek aansluitpennen van PC-300A genummerd van 1 - 22 en van PC-300C dezelfde pennen in een ander handboek genummerd van 22 - 1! In mijn Atlas-210 waren op PC-100A zelfs twee 4.7 Ω weerstanden gemonteerd terwijl dat 4.7 kΩ moest zijn; dat is een factor 1000 verschil! In een andere Atlas was een weerstand 6k8 in plaats van 820 Ohm
Het een en ander maakt het praten over een component niet eenvoudig omdat men niet weet welke versie een lezer in eigendom heeft. Vergelijk schema's dus goed met elkaar of bestudeer een desbetreffende print goed. Er is duidelijk één voordeel: alle eerdere of latere insteek printen kunnen in elk apparaat uitgewisseld worden!
MINPUNTEN: Niet zozeer ontworpen voor telegrafie, waarschijnlijk omdat Amerikanen meer met SSB werkten. CW gaat wel maar de bediening is omslachtig. AGC kan beter en eindtransistors begeven het nog wel eens bij diverse eigenaren. Dat laatste komt vermoedelijk door oscilleren van de eindtrap of een te hoge omgevingstemperatuur of. Amerikanen in zonnige staten gebruikten het setje vaak in hun auto's.
SCHEMA & MANUAL
Bijna alle schema's in mijn Atlas artikelen werden met sPlan overgetekend, maar waar nodig staan de originele schema's erbij. De componenten werden op een andere en naar ik hoop overzichtelijker wijze neergezet dan op de originele schema's. De laatste werden met software zo goed mogelijk leesbaar gemaakt.
VERSCHILLEN
Als het frequentiebereik buiten beschouwing gelaten wordt, is een Atlas-210 een ouder ontwerp dan een Atlas-210x of Atlas-215x. In model 210 ontbreekt bij voorbeeld een SWR bescherming van de eindtrap en de schaal en S-meter hebben een andere kleur en bereik. In nog oudere Atlas typen zit een andere VFO schakeling. De middenfrequentie is 5520 kHz maar nieuwere versies waren uitgerust met een 5645 kHz middenfrequent filter. Het Model DD-6B/C Digital Dial (fig») is alleen geschikt voor een IF van 5645 kHz. Het model DD-6C daarentegen kan geprogrammeerd worden voor beide filters.
Later werden schakelingen in detail gewijzigd of uitgebreid en afstembare in en uitgangskringen werden gedeeltelijk vervangen door vaste kringen met ringkernen of zuig en sperkringen werden toegevoegd. In latere versies werden de ringkernen van de mixers op voetjes gemonteerd en de schaal liep van 0 tot 500 kHz in plaats van 0 tot 350 kHz. Zo kregen de types de toevoeging "-x".
OPGELET!
In de OFF stand staat er nog steeds de volle voedingsspanning op de eindtrap (PC-500) en print PC-100/120, alleen de rest van de transceiver wordt afgeschakeld. Denk daaraan als u bij voorbeeld experimenteert of op een accu werkt. Ook als u printen verwijderd of aanbrengt schakel dan een voeding volledig af.
Als de schuifschakelaar linksonder in de verkeerde zijband "OPP." staat, dan is er in de stand CW geen output (draaggolf). Overtuig u van de juiste stand van de schakelaar voordat u denkt dat de eindtrap defect is!
CONNECTOR 12 V–13.8 V

De aansluiting voor de voedingsspanning is gemaakt voor een insteek slede of console & PSU waar de set in past en automatisch aan de achterkant de noodzakelijke verbindingen maakt. De mogelijkheid werd bekeken of het voeden ook met een ander type DC plug kon, maar alles is zo compact gebouwd dat de operatie in de binnenkant mogelijk teveel schade met zich mee zou brengen. Met een U-vormig aluminium profiel werd een voedingsplug met zekering en beveiligingsdiode gemaakt. Het voordeel van dit product is dat het originele pluggen systeem aan de achterkant kan blijven zitten.
Op de foto ziet u een goudkleurige diode en een blauwe 15 A zekering. Deze combinatie is een bekende beveiliging voor het bij vergissing ompolen van een voedingsspanning. Als dat toch gebeurt loopt er een kortsluitstroom door de diode en de zekering piept door. Zo'n beveiliging lijkt overbodig maar tijdens experimenteren ben je gespannen en benieuwd naar het resultaat. Dan is een verkeerde handeling zo gedaan en ik spreek uit ervaring want hier is ook wel eens het zwarte stekkertje in een rood stekkerbusje etc. gestoken.
STABILISATOR ONTKOPPELEN OF VERVANGEN
|
|
Een gedeelte van de transceiver, onder andere de VFO, wordt door een emitter volger met zenerdiode gestabiliseerd. In latere versies doet men dat («fig) met een 6 V driepoot stabilisator plus zenerdiode van ± 2 V of ± 3.6 V. In schema's ziet men dan een spanning van 8 V tot 10 V afhankelijk van de productiedatum. Zo'n diode kan een behoorlijke ruisbron zijn en dat kan nog erger worden door versterking in de transistor of stabilisator. Als voorzorgsmaatregel («fig) werd het systeem ontkoppeld met een paar 100 nF condendensators. In het verleden heb ik wel eens een vakantieganger met een spoor van FM modulatie uit zijn Atlas gehoord. De voeding betrok hij uit een accu. Nu is het duidelijk hoe dat kwam. De driepoot heeft een voeding nodig die 3 V hoger ligt dan de te stabiliserende spanning. Hier dus 3 + 6 + 3.6 = 12.6 V. Tijdens de pieken van zijn modulatie daalde de accuspanning beneden dat niveau. Daarom is het beter om de stabilisator te vervangen door (fig») een 10 V "low drop" type L4940V10 zoals dat tegenwoordig in mijn Atlas zit.
REPARATIE TROMMELSCHAAL
|
|
De schroef van de trommelschaal wordt dikwijls te sterk aandraait en dan barst het kunststof op verschillende plaatsen. Alle 5 trommels die hier de onderzocht werden, waren niet meer onbeschadigd.
Als men van een 22 mm diameter verwarmingsbuis een stukje (ring) afhaalt met een pijpensnijder, dan past dat precies over het ongeveer 18 mm diameter middenstuk. Men tapt een 4 mm schroefdraad en dan wordt de ring met twee componenten lijm aan de trommel vastgemaakt. De trommel met schaalverdeling kan nu steviger bevestigd worden en de nieuwe constructie voorkomt verder barsten van het kunststof.
De schaalverdeling klopt behoorlijk goed met de werkelijke frequentie als u experimenteert met de montage van de trommelschaal op de as. Het gaat om het rode streepje op de frontplaat ten opzichte van de nul op de schaal. Voorbeeld: bij de ene set moet dat precies lijnen en bij een ander klopt het wanner het rode streepje meer of minder links van de nul komt te liggen. Het zal duidelijk zijn dat daarna de schaal geijkt moet worden door aan de kerntjes van de VFO te draaien.
Na het afregelen van uitsluitend direct toegankelijke componenten was de ontvanger gevoelig, schaal en kristal calibrator kloppend. Met enige oefening is een afstemming met een nauwkeurigheid van kleiner dan 1 kHz te bereiken. De VFO kroop in het begin maximaal ongeveer 400 Hz en was na een opwarmperiode van een half uur behoorlijk stabiel bij kamertemperatuur.
VFO
Van mijn sets was de stabiliteit van de VFO's niet gelijk. Het Atlas-210x model was het beste en zo goed dat een stabilisator eigenlijk niet nodig was. De Atlas-210 staat qua stabiliteit op de tweede en de geleende Atlas-215x op de derde plaats. Echter mijn eigen Atlas-215x was direct al weer beter dan de 210x.
Inmiddels werd meer ervaring opgedaan en bleek dat mechanische oorzaken de stabiliteit behoorlijk kunnen veranderen. De VFO heeft geen vaste frequentie maar is voor elke band weer anders. Daarom bepaalt de contactweerstand van de bandschakelaar binnen het VFO compartiment mede de stabiliteit van de schakeling. Ook de draad naar de trimmer van de DIAL SET kan instabiliteit veroorzaken. Als u aan de band of bereikschakelaar draait of de frontplaat iets naar binnen drukt en de frequentie verschuift behoorlijk, dan is ergens een contact of verbinding niet meer goed.
Hier werd veel verbetering in stabiliteit bereikt door de draad naar de trimmer aan beide kanten opnieuw te solderen. Verder werd dat ook gedaan met alle lipjes van de schakelaardekken in de VFO ruimte en aan het dek tegen aan buitenkant.
Bij het draaien aan de bandschakelaar kwamen («fig) in mijn set de hiernaast gemarkeerde draden tegen de afgevlakte as. Dat veroorzaakte een geringe verandering van capaciteit zodat bijna altijd de frequentie hoorbaar verschoven was als snel van de van de ene naar de andere band geschakeld werd. Verbuig de draden zodanig dat zij nimmer contact hebben met de as en de capaciteit daarmee sterk verkleind wordt.
Standaard procedure van mij is het aanbrengen van (fig») speciale contactolie of contactvet op alle schakelaars. Met een wattenstaafje of penseel wordt dat over de glijcontacten aangebracht. Door alle gemelde maatregelen is nu bij kamertemperatuur de VFO zo stabiel, dat een lopend QSO gevolgd kan worden zonder bij te stemmen.
Overigens aan de VFO van mijn Atlas-215x heb ik niets gedaan omdat het goed werkt en zelfs bij het op en neer schakelen van de bandschakelaar komt de frequentie weer keurig terug op de ingestelde waarde. Uit experimentele overwegingen werd veel later toch een Huff and Puff systeem ingebouwd. Er is een apart artikel aan gewijd.
AFREGELEN LSB & USB OSCILLATOR, 5520.3–5523.0 kHz
|
|
|
Het filter belast met 1 kΩ volgens mijn spectrum analisator.
|
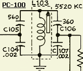
Het IF kristalfilter is een zeer goed 8 polig laddertype. DJ9PK heeft uit een gesloopte Atlas de bandbreedte van het filter (Fa. W. van Buuren Phoenix, Arizona) gemeten. Zijn bevindingen stemmen grotendeels overeen met de grafiek van het filter zoals dat in de "INSTALLATION OPERATION AND MAINTENANCE" handleiding staat afgedrukt. Een snelle meting met mijn spectrumanalysator, waarbij het filter aan de in en uitgang belast werd met 1 kΩ, leverde ongeveer hetzelfde plaatje op als dat van de Duitser.
Volgens de handleiding zijn de draaggolf frequenties 5520 kHz en 5523.3 kHz; te trimmen met respectievelijk C603 (NORM. SB) en C602 (OPP.).
Afregelen kan bij voorbeeld met een doorlopende 0–30 MHz ontvanger van een transceiver. Maak van draad een oppik lusje aan een plug («fig) en verbindt dat via een coaxkabel met de ontvanger. Houdt dat lusje dichtbij de draaggolf oscillator. Regel de desbetreffende trimmers af op een duidelijk hoorbare zero beat van de ontvanger op 5520 en 5523.3 kHz.
Na uitgebreide experimenten bleek dat met een Atlas afregelprocedure de beste gelijkheid in draaggolf onderdrukking van LSB en USB verkregen werd. Gebruik een LF generator met constante output en stel in op maximum 30 mV. Belast de zender met een 50 Ω dummy load of een aangepaste antenne.
Het gaat als volgt: draai MIC. GAIN en ALC op nul en plaats de schuifschakelaar aan de voorkant op NORM. SB. Injecteer op de laagste band een 1500 Hz signaal in de microfoon ingang aan de achterkant. Regel met MIC.GAIN en trimmer C603 zodanig af dat het zendvermogen 40 W is. Injecteer nu 300 Hz en regel de trimmer af op een zendvermogen van 10 W. Ga terug naar 1500 Hz en stel vast of de output nog 40 W is. Regel eventueel het LF stuursignaal bij zodat er weer 40 W output is. Controleer of er met 300 Hz nog 10 W is of regel dat opnieuw af met C603. Herhaal alles net zo lang tot 40 W samenvalt met 1500 Hz en 10 W met 300 Hz. De schuifschakelaar gaat nu in de stand OPP en volg nu dezelfde procedure voor met trimmer C602.
Als het goed is zal bij het overschakelen van NORM. SB naar OPP het timbre van de ruis gelijk klinken. In de praktijk blijkt het filter niet altijd zo symmetrisch te zijn als in de handleiding afgebeeld werd. Bij een aantal uit het chassis verwijderde filters heb ik dat ook met een spectrumanalysator kunnen vaststellen. Een afregeling met 1550 Hz en 280 Hz was soms nodig om beter bij mijn stem te passen.
TRANSCEIVER AFREGELEN
|
PC-100 |
PC-100 |
PC-100 |
PC-200 |
Omdat deze transceivers kennelijk met zo weinig mogelijk componenten ontworpen werden, zijn veel delen van de schakeling zowel voor zenden als ontvangen in gebruik. Dat is zeer economisch maar heeft het nadeel dat een verandering ook elders te merken is.
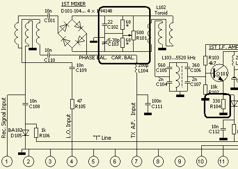
Een («fig) Atlas modificatie op PC-100 was een 100 Ohm (R101) regelweerstand vervangen door een 500 Ohm type met parallel eraan twee in serie geschakelde 68 Ohm weerstanden. Meestal is dat niet in het schema terug te vinden, maar werd het wel op PC-100… printen aangebracht. De wijziging was voor een verbetering van de draaggolf balans. Het is aan te raden om deze modificatie op oudere PC-100 printen aan te berengen. Vervang eventueel R104 door een 1 kΩ trimweerstand. In latere versies van PC-100 blijkt dat een vaste weerstand van 330 Ω kennelijk toch een juiste keus was, zodat u waarschijnlijk geen trimpot hoeft te plaatsen. Bij sommige PC-100… printen versterkte de 1ST I.F. AMP (2N3866) teveel en dan moest de 330 Ohm weerstand vergroot worden.
Een afregeling doe ik als volgt:
Stap 1: zet de schuifschakelaar op NORM. SB en regel op de 80 m band de draaggolf op minimum met C103 en R101 op PC-100. Verwijder daartoe de microfoon en draai de MIC. GAIN linksom op nul. Sluit de set aan op een dummy load en plaats de mode schakelaar in de stand TRANS. Beluister op een ernaast staande ontvanger de draaggolf en lees de S-meter af. Draai nu beurtelings aan C103 en R101 net zolang tot de S meter niet meer lager komt. U kunt ook de draaggolf zichtbaar maken op een scoop en afregelen op een minimum balk. Zet nu de schuifschakelaar op OPP en zie of de S-meter hetzelfde aanwijst. De bedoeling is dat u met het afregelen ervoor zorgt dat in zowel LSB als USB de S-meter of de balk op de scoop hetzelfde aanwijzen.
Omdat de output van de VFO op elke band anders is, zal de rest draaggolf niet overal gelijk zijn.
Stap 2: verwijder de dummy load, zet de bandschakelaar op 14 MHz, de mode schakelaar op CAL en draai de schaal naar 14.200 MHz. Zoek het signaal van de calibrator op en lees de eigen S meter af. Draai nu aan de kern van L103 op PC-100 en regel af op maximum aanwijzing van de S meter.
Stap 3: als R104 op PC-100 vervangen is door een trimweerstand, ga dan als volgt te werk: geef met een meetzender een S9 (50 µV) signaal en draai daarna de RF GAIN volledig tegen de klok in terug. Regel nu R104 af op minimum uitslag van de S meter.
Met een scoop kunt u het anders doen. Bekijk het SSB signaal en draai de MIC. GAIN op maximum. Met het flink blθren in de microfoon zult u geen of bijna geen dynamiek zien. Regel R104 af zodat er ook duidelijk pieken in de modulatie te zien zijn met weinig of geen begrenzing (clipping).
Stap 4: de invloed van spoel L201 op PC-200 kan op elke band weer anders zijn, vooral op het uitgangsvermogen bij 10, 15, en 20 m. Zet de mode schakelaar op CW, de bandschakelaar op 21 en de schuifschakelaar op NORM. SB. Draai de MIC. GAIN op maximum en lees het vermogen af op uw dummy load of op de meter van uw set. Draai de MIC. GAIN zover terug dat de output net terugvalt van maximum. Regel nu de kern van L201 af op maximum output.
Voor het afregelen maakte ik een trimsleutel (fig») van een staafje kunststof. Tussen duim en wijsvinger en wat gepriegel kan ermee aan de kern van L103 gedraaid worden.
Grote invloed op AGC, ALC en de S meter heeft de waarde van R15 («fig) op PC-300. Deze weerstand heeft niet op alle typen PC-300 dezelfde waarde. Een weerstand van 1.5 kΩ voldeed bij mijn apparaten goed. Bij latere printen werd door Atlas een regelbare weerstand gemonteerd.
AFREGELEN PC900
|
Atlas-210, PC-100A
Atlas-210x, PC-900B |
Extender board. |
Atlas-215x, PC-900B. |
Hier ziet u de "slordigheid" van Atlas: twee maal hetzelfde type nummer PC-900B van de print, maar beide wel verschillend in schema en opbouw.
Het afregelen van PC-900 (Transmitter Input Tuning) kan met een spectrumanalysator gedaan worden. Zelf regelde ik af op maximum zendvermogen in het midden van een band. In een later stadium werd afregeling herhaald met behulp van een spectrumanalysator. Het bleek dat de voorgaande methode goed bruikbaar was.
Bij print PC-900A ontbreekt het bandfilter voor de 10 m band want dat zit bij mijn Atlas-210 op het chassis ("PC-900A") gemonteerd tussen het kristalfilter en PC-900A.
Toegang tot PC-900 voor het afregelen van bandfilters heeft men door het tijdelijk aanbrengen van een haakse "extender board" voor het omklappen van PC-100/PC-120. Dat had ik aanvankelijk niet, maar jaren later kon het zelf gemaakt worden na het verkrijgen van de juiste printconnector. In het begin werd de klus voorzichtig geklaard met een chirurgie tang als trimsleutel.
PC-500/520 RUSTSTROOM INSTELLEN
|
G3YXM's methode om de ruststroom in te stellen. |
|
De instelling van de ruststroom in deze eindversterker heeft het nadeel dat het nogal temperatuurafhankelijk is. Vaak ook kunnen vele van dergelijke eenvoudige schakelingen niet de gewenste basisstroom leveren als de versterker volledig uitgestuurd wordt. Het gevolg is dat er een min of meer klasse C instelling ontstaat en zo'n PA niet meer lineair werkt. Een beter ontwerp dat gewoonlijk door mij gebruikt wordt is te zien in het artikel HF PA met VHF. Als dat stabilisatie systeem in de Atlas komt, moet er behoorlijk aan de originele printontwerp gesleuteld worden. Een andere schakeling afkomstig van G3YXM's site werd getest en deed het goed. Na bestudering van de PC-500 print bleek (fig») dat er een mogelijkheid was om zijn ontwerp aan te brengen zonder printsporen te veranderen of te beschadigen.
De basis van de regeltransistor Q506 (2N5490) moet los gesoldeerd worden van het printspoor. Buig het pootje naar boven. Het printspoor wordt nu massa gemaakt door dat met een draad aan een massapunt te verbinden. Soldeer de aansluiting van de twee diodes (D501 & D502) los en verwijder een eventuele 100 Ω weerstand van het printspoor. In mijn originele schema ontbreekt deze weerstand maar hij was wel op de print gemonteerd parallel aan de in serie geschakelde diodes D501 en D502. De aansluiting wordt daarna aan de andere poot van de potmeter gesoldeerd. De extra PNP transistor (2N2905 of een ander universeel type) werd omgekeerd op Q506 gemonteerd. Om beide halfgeleiders op gelijke temperauur te houden heb ik voor de zekerheid koelpasta aangebracht. Door montage aan de andere componenten wordt de transistor op zijn plaats gehouden.
Met de bijgevoegde afbeeldingen zal het voor de meeste nabouwers geen probleem zijn om de modificatie aan te brengen. Voor de duidelijkheid zijn twee ontkoppelcondensatoren (10 nF) in het montageplan en op de foto weggelaten. Meestal is bij het opwarmen van de eindtorren een nog betere stabilisatie te bereiken door voor een goed thermisch contact de diodes (D501 en D502) op Q504 en Q505 te monteren. Breng koelpasta aan voor een optimale overdracht van de warmte. Omdat met G3YXM's schakeling de ruststroom verrassend stabiel bleef bij het warm worden van het koelblok, werden de diodes niet verplaatst. Het vermoeden bestaat dat er een temperatuur stabiliserende werking ontstaan is door het omgekeerd monteren van de PNP transistor op de originele regeltransistor Q506. De laatste volgt via het koelblok de temperatuurveranderingen van beide eindtransistors. Met deze stabilisatie schakeling is de ruststroom ook beter op een gewenst niveau in te stellen.
De ruststroom van mijn PA's werden met ingedrukte PTT ingesteld door het totale verbruik van de set zonder verlichting met R515 af te regelen op een stroom van 800 mA.
Atlas-210, PC-400A 3.5–3.8 MHz (EX 3.7–4.05) MODIFICATIE
Mijn Atlas-210 uit de USA was kennelijk niet voor Europa bestemd want de 80 m band loopt van 3.7 - 4.05 MHz. De schaal gaat van 0 - 350 zodat het 10 m bereik 28.4 - 29.1 MHz is bij 15 m maar tot 21.350 MHz. Met de laatste twee beperkingen kan men leven, maar het 80 m bereik is niet voldoende voor huidige frequentiegebied. De bandcorrectie trimmer op 80 m kon het bandsegment slechts maximaal 50 kHz opschuiven. Na enige probeersels met extra parallelcapaciteit bleek dat voor een correcte schaalaanwijzing er beter met zelfinductie geëxperimenteerd kon worden. Het eindresultaat (fig») ziet u hiernaast. Van de bandschakelaar werd het oorspronkelijke spoeltje naar print PC400 (VFO) vervangen door een (~ 0.5 µH) spoel met 11 windingen van 0.6 mm draad dat eerst gewikkeld werd op een 4 mm boortje. Het spoeltje wordt gemonteerd aan de derde aftakking gerekend van de top van L403. De ingangskringen van de ontvanger (PC900) moeten opnieuw in het midden van de band (3.650 MHz) afgeregeld worden.
![]()