BRAUN SE400 2m TRANSCEIVER
For Eng version click on flag ![]()

INLEIDING
Een paar jaar geleden verkreeg ik uit een nalatenschap een Braun SE400 2 m transceiver. Apparaten van de overledene waren geselecteerd en de rest zou afgevoerd worden. Alvorens dat laatste te doen werd mij gevraagd of er nog iets voor mij bij was. Het zal duidelijk zijn dat de Braun in het oog sprong en van vernietiging gered werd. Een SE400 was destijds (1975) een vlaggenschip tussen alle andere 2m sets en kostte ongeveer DM 2500,- terwijl een middenklasse auto DM 5000,- was. Waarschijnlijk waren er toen niet veel zendamateurs die dat bedrag voor een handgemaakte transceiver konden of bereid waren te besteden!
De aanwinst werd met een blij gevoel mee naar huis genomen en aldaar de buitenkant schoon gemaakt, de binnenkant geïnspecteerd en vervolgens getest. Het zag er allemaal keurig uit, er was een weerstand verwijderd, op een andere plaats een weerstand gemonteerd en de output was ongeveer 6 W, minder dan de 10 W volgens de handleiding.
Destijds was een veel voorkomende klacht dat het 10 W zendvermogen niet bereikt werd en iemand melde onlangs dat zijn Braun maar 8 W leverde.
Vanwege op dat moment lopende projecten of experimenten belandde de set voorlopig tussen andere opgeslagen spullen.
ZENDER

BLY88A VERVANGEN DOOR BLW60

![]() |
|
Inmiddels is de draad weer opgepakt en het een en ander getest. Het uitgangsvermogen was niet stabiel. Het leek op oscilleren, maar het bleek het sleepcontact van potmeter R3 te zijn. Daarom voor de zekerheid verwijderd en een meer professioneel type gemonteerd.
Het is een een verwarrende zaak met de schema's van SE400, SE401 en SDE402. Mijn Braun is een SE400, maar er zit een BLY88A in de eindtrap, terwijl dat in een SE401 zou te zitten. Het is niet bekend of dat origineel is of dat een vorige eignaar het geplaatst heeft.
Gezien het lage 6 W vermogen, je weet maar nooit wat ermee gedaan is, de BLY88A eruit gehaald. Ook omdat bij volle uitsturing de basis negatief werd.
Ik heb vroeger veel geëxperimenteerd met bekende krijgertjes van Philips: BLY87, BLY88 en BLY 89. Je deed nog wel eens iets fout door onervarenheid met de toen moderne VHF transistors. Het kwam onder andere wel voor dat de output plotseling minder werd. De BLY "transistor" bestond intern uit veel parallel geschakelde halfgeleiders en een aantal waren dan defect.
Bij een zoektocht in mijn voorraad componenten, werden verrassend genoeg een paar nieuwe BLW60 VHF transistors gevonden. Ik wist niet eens meer dat ze er waren.
Deze transistor kan 45 W leveren, maar heeft meer sturing nodig. Als we streven naar ongeveer 10 W dan moet de BLW60 tegen een stootje kunnen bij een onbelaste set of bij een hoge SWR.

Bij de eerste testen met een BLW60 vloog een tantaal van 1 µF met een steekvlam in brand. Het was de condensator die de drainkring ontkoppeld. Ervaren bouwers zullen wel meer problemen gehad hebben tantaal types. Het verbrande exemplaar werd vervangen door een 470 nF condensator.
Overigens in alle schema's staat een 820 Ohm weerstand parallel aan R3, maar er is door de fabrikant een 1.8 kOhm type gemonteerd!
Om enig output te verkrijgen moesten C5 en 2 × 22 pF aan de basis verwijderd worden. Verder werd voor een nauwkeuriger afregeling de 10 pF koppelcondensator van de stuurtrap naar de eindtrap vervangen door een 22 pF trimmer.
Bij volledige uitsturing (ongeveer 6 W) bleek dat de basis niet meer negatief werd. Was er toch iets mis met de BLY88A?
Bij een latere afregeling voor meer output stond C10 (13pF) op maximum, daarom werd op de sporenzijde aan de onderkant een 4.7 pF condensator parallel aan C10 gemonteerd.
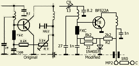
STUURTRAP BFS22A

De positieve spanning op de basis van T8 werd hier bij volledige uitsturing ook negatief. Dat is een gevolg van te weinig basisstroom van de bias instelling. Een ontwerpfout naar mijn bescheiden mening. Een verbeterde basisvoeding kan met een paar extra componenten bereikt worden.
Omdat de potmeter R3 van de eindtrap onbetrouwbaar was, werd uit voorzorg ook R2 (minstens 45 jaar oud) van de stuurtrap verwijderd door het doorknippen van de drie pootjes. De laatsten werden gebruikt als soldeerpunt voor de te monteren componenten.
Bij voorkeur gebruik ik vaste weerstanden voor de basisspanning bij HF versterkers. Eerst wordt de waarde met een potmeter vastgesteld en daarna vervangen door een weerstand.
Naar believen kan men de potmeter ook behouden en op maximum weerstand zetten.
Deze instelling verbeterde het stuurvermogen en om dat de vergroten werd de 10 Ohm weerstand van punt C naar MP2 vervangen door een 1 Ohm weerstand. In het schema en de foto hiernaast is te zien hoe twee weerstanden en één diode gemonteerd werden en verder een trimmer op de plaats van een 10 pF condensator. De 1N4007 is met koelpasta tegen het L-profiel koelblok gemonteerd om de opwarming van T8 te volgen. Eigenlijk is dat niet nodig omdat het koellichaam de BFS22A behoorlijk op een stabiele temperatuur houdt.
ZENDVERMOGEN 12 W
Na het afregelen van alle voortrappen was op 145 MHz de maximale output 12 W. Waarschijnlijk is meer vermogen mogelijk, maar het is de vraag of de voeding dat bij langdurige uitzendingen kan hebben.
VOEDING

Op de print van de voeding zijn in afwijking van het schema twee weerstanden gemonteerd om de 4.95 V gestabiliseerde spanning van IC2 (µA7805) naar 5.28 V te brengen. De printsporen zijn ook fabrieksmatig voor die verandering uitgevoerd. Waarom dat door de fabrikant gedaan is, blijft een vraag omdat bij een paar andere SE400 eigenaren die officiële wijziging niet aanwezig is.
MF FILTER

Via eBay werd een KVG XFM-107 S 27 filter van 10.7 MHz aangeschaft. Dit filter is ongeveer 15 kHz breed, maar is symmetrischer geconstrueerd dan het originele XF-9B filter. Daarom past het beter in het 12.5 kHz kanaal raster en dat is in de praktijk ook te merken. Zonder andere veranderingen is het oude fiter verwijderd en het nieuwe gemonteerd.