| |
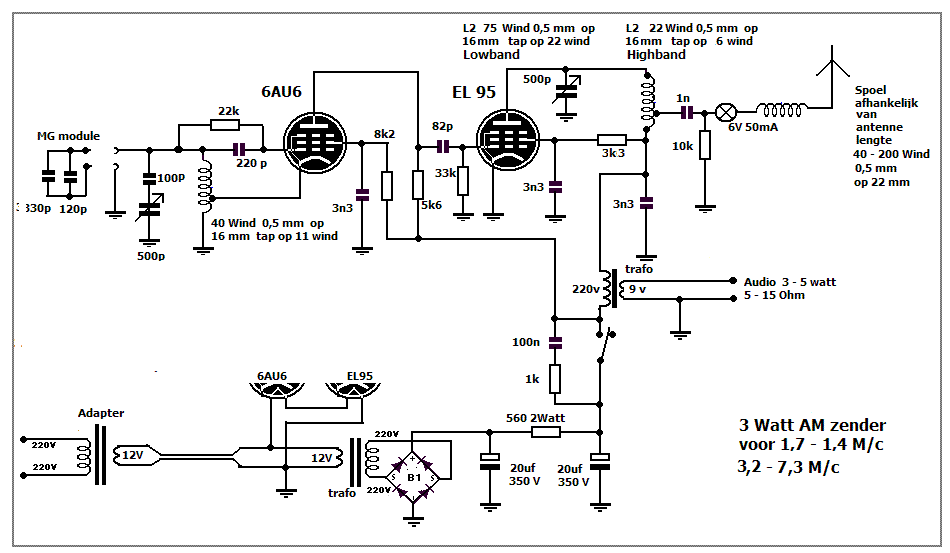
Deze zender maakt
gebruik van twee buisjes en is geschikt voor middengolf
en kortegolf .
Het uitgangs vermogen is ongeveer 3 watt en er wordt
gebruik gemaakt van een kleine computer audio box als
modulator versterker
de oscilator heeft een afstembereik van 3.2 tot 7,7 M/c .
dmv. een opsteek mudu;e met een extra condensator wordt
het afstem bereik
omlaag gebracht naar 1,4 tot 1,7 Mc zodat de zender ook
geschikt is voor de middengolf waarbij er dan de antenne
spoel wordt verwisseld
Voor de KG wordt er gebruik gemaakt van een antenne spoel
van 25 wind 0,7 mm draad op een 16 mm spoelvorm met de
antenne aftakking op 6 wind
De antenne spoel voor de middengolf heeft 75 windingen 0,5
mm draad ook op 16 mm met de aftakking op 22 windingen.
De oscilator spoel is gemaakt met 25 wind 0,4 mm draad op
16 mm met de aftakking voor de kathode op 11 wind.
Voor de voeding wordt er gebruik gemaakt van een 12 volt
2 A adapter zoals veel wordt gebruikt voor halogeen
lampen . op de zender
wordt deze 12 volt gebruikt voor de gloeispanning en met
een tweede trafo weer omhoog gebracht naar 220 volt voor
de anode spanning
de gebruikte modulatie trafo voor het audio is een kleine
9 volts trafo waarop de luidspreker uitgang van een
computerbox is aangesloten als
modulatie versterker . Gebruik van deze box het kanaal
wat aangesloten is op de LS uitgang voor de tweede
luidspreker .
De gebruikte verlengspoel voor de MG antenne is
natuurlijk totaal afhankelijk van de antenne lengte .
Voor de testantenne hier op zolder heb ik een
spoel gebruikt van 125 windinge 0,4 mm draad op een 16 mm
pvc pijp , dit is net aan de lage kant waardoor je deze
spoel kunt afregelen met een
ferrietantenne staaf , door deze voorzichtig in de spoel
te schuiven kun je precies het punt vinden waar de
antenne in resonantie is en er maximale
antennestroom gaat lopen . Voor de KG kun je ofwel direct
een antenne op lengte aansluiten ( bv. 12 mtr voor de 48
mtr band ) of ook een verlengspoel
gebruiken als je gebruik maakt van een kortere antenne
Dit is een eevoudig en probleemloos zendertje waarmee
zowel op korte als op middengolf verassende resultaten
kunnen worden behaald.

This transmitter uses two tubes and is suitable for
medium and short wave.
The output power is about 3 watts and uses a small box as
a computer audio amplifier modulator
the oscillator has a tuning range of 3.2 to 7.7 M / c.
means. a slip mudu e with an additional capacitor, the
tuning range
lowered to 1.4 to 1.7 Mc so that the transmitter is
suitable for medium whereby the antenna coil is changed
For SW is using an antenna coil of 0.7 mm wire winds 25
to 16 mm, a coil shape antenna branch at 6 wind
The antenna for medium wave coil has 75 turns 0.5 mm wire
also on 16 mm with 22 turns on the tap.
The oscillator coil is made from 0.4 mm wire winds 25 to
16 mm with the branch for the cathode 11 to wind.
For food, they use a 12 volt adapter, A 2 is often used
for halogen lamps. on transmitter
it is 12 volts for the heater voltage transformer and
half again raised to 220 volts for the anode voltage
modulation transformer used for audio is a little 9 volt
transformer in which the speaker output is connected as
one and peripherals
modulation amplifier. Use this box to the channel which
is connected to the LS output for the second speaker.
The extension used for the AM antenna coil is of course
totally dependent on the antenna length. To test this
antenna in the attic I have a
coil used for 125 wind built 0.4 mm wire on a 16 mm PVC
pipe, this is just on the low side so you can adjust the
coil with a
ferrite rod by carefully sliding the coil you can find
the exact point where the antenna is in resonance and
maximum
antenna current is running. For SW, you can either
directly to an antenna length (eg 12 m to 48 m band) or
even an extension coil
use if you use a shorter antenna
|