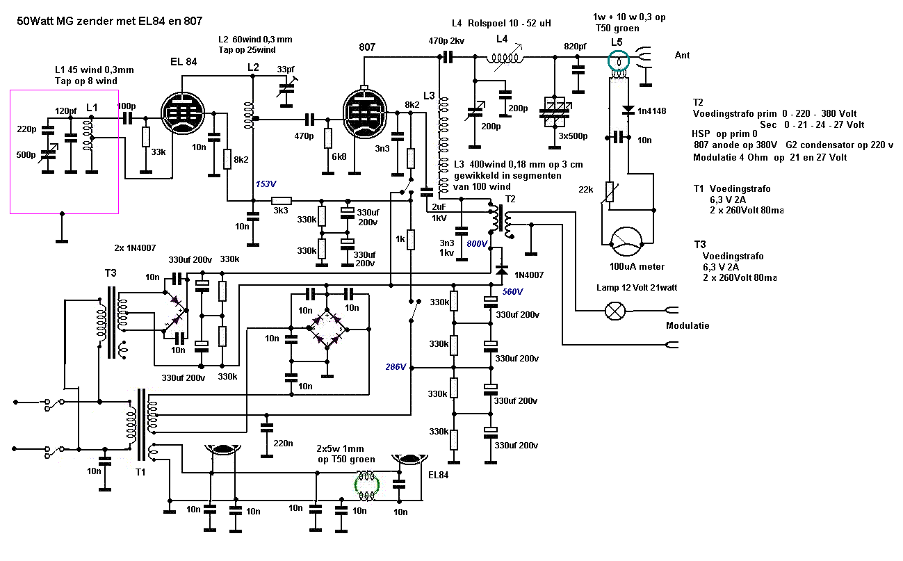
![]() Eenvoudige 50 watt MG zender met een EL84 en een 807 Of 125 watt met EL84 en 814 |
|
| Omdat de de constructie van de nieuwe
Fet zender even op dikke ferrietkernen moet wachten
hebben we in de tussentijd maar eerst even een
buizenzender gemaakt . Het is een eenvoudig ontwerp geworden , een EL 84 als oscilator met daarachter direct de 807 . Hier is eigelijk niet zo heel veel over te vertellen , de EL84 oscileert op de normale manier met een afstemspoel tussen ground en stuurrooster , Kathode aftakking weer zo laag mogelijk bij de ground , hier zit deze op 8 windingen , de hele spoel is 45 wind op een 32mm PVC pijp gemaakt van 0,3 mm draad , ook de EL84 anode spoel is van hetzelfde materiaal , deze is 60 wind met een tap op 25 wind . Deze anode spoel wordt met een 33 pf luchttrimmer afgestemt op 1600 Kc . Omdat een goede RF smoorspoel voor de 807 niet voorhanden was hebben we deze gemaakt als enkellaags gewonden spoel van 400 wind 0,18 mm draad op een 3/4 " pvc pijp gewikkeld in een aantal segmenten van 100 wind met steeds een paar mm spatie tussen de segmenten . Gemeten was deze spoel 1500 uH dus ruim voldoende . De anode afstemcondensator met redelijk grote plaatafstand was eigelijk iets aan de kleine kant ( 150 pf) , hier overheen heb ik een paar eigengemaakte condensatoren geschakeld van 135 en 80 pf gemaakt van stukjes dubbelzijdige printplaat , een toevallig op de werkbank liggend stukje van 5 x 11 cm bleek een eigencapaciteit te hebben van 135 pf . Later heb ik van een iets kleiner stukje nog een extra condensator gemaakt van 80 pf , Dit epoxi heeft goede eigenschappen en een dergelijke condensator kan de nodige kilovolts verdragen als je rond de randen het koper weghaalt om overslag te voorkomen. Een goede modulatie transformator was ook niet voorhanden maar wel een industrie trafo met 220 en 380 volt primair en 21-24-27volt 4amp secondair De primaire wordt hier gebruikt in de HSP met de anodekant van de 807 via de 380volt tap , het schermrooster wordt meegemoduleerd d.m.v. een 2 uF HSP condensator aangesloten op de 220V tap. Het audio wordt via een 12 volt 21 watt gloeilamp aangesloten op de 21 en 27 volt tap . De gloeilamp funktieoneerd als compressor . Deze gloeidraad heeft in koude toestand een zeer lage weerstand , het wordt het volle audiovermogen aan de transformator geleverd . Boven een bepaald vermogen gloeit de lamp op en loopt de weerstand van de gloeidraad op en begrenst op die manier de maximale modulatie en beschermt bovendien de (transistor) versterker , een 2 x 40 watt akai tegen overbelasting Voor de voeding is gebruik gemaakt van een tweetal 2x260volt 80 mA voedingen . de eerste is voorzien van een brugcel en levert 560 volt en 280 volt op de middenaftakking . De tweede transformator wordt met twee diodes gelijkgericht en levert een extra 270 volt welke in serie staat met de 560 volt . Hierdoor is er ruim 840 volt beschikbaar voor de anode , belast blijft er rond de 800 volt over . voldoende om de 807 een lekker vermogen te laten leveren , de schermroostervoeding kan d.m.v. een schakelaar tussen de 280 en de 560 volt worden geschakeld . de 280 volt stand is handig voor het afregelen , staat alles goed kun je doorschakelen naar het volle vermogen De VFO is met de aangegeven waarden hier regelbaar tussen 1670 en 1470 Kc De anode van de 807 gaat naar het phifilter bestaande uit de 150pf afstemcondensator( + de twee eigenbouw condensatoren) daarna een 51 uH rolspoel en aan de uitgang zit een 3x500 pf afstemcondensator met daarover nog een extra 820 pf condensator . Hierdoor is de uitgang binnen zeer ruime grenzen aan te passen aan de meest exotische antenne impedantie's Ik heb inmiddels deze
zender ook getest met een 814 i.p.v. de 807 in de
PA Hou wel rekening met een aanzienlijk grotere
anodestroom , voor continue gebruik dienen er dan trafos
te worden gebruikt welke minimaal 130 mA kunnen leveren |

Het
anode filter met de twee epoxie print condensatoren
de RF smoorspoel 400 wind 0,18 mm op 3/4 "pvc pijp
De ringkern voor de antenne stroom meter
Zender + modulator

De oscilator de ringkern is voor
de gloeidraad ontkoppeling
Nogmaals het bovenaanzicht
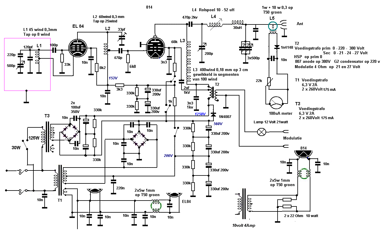
En hier de uitvoering met de grote broer van de 807 , de 814

een echte helgloeier , hier nog slechts op 6,3 Volt
Op de volle gloeispanning van 10 volt kun je er de krant bij
lezen.
En hier het complete schema met de 814
Hier het schema met de 814 in de eindtrap
