| |
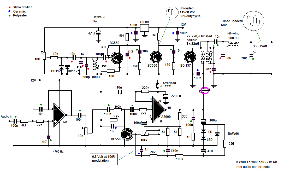
Dit is een kleine LPAM
zender voor het lage gedeelte van de middengolf band .
Uitgangs vermogen is ongeveer 5 watt en er wordt gebruik
gemaakt van een BD 137 als eindtransistor welke wordt
gevoed door een power OpAmp van het type A2000 . Dit is
een bijzonder
robuuste OpAmp welke gemakkelijk in staat is ruim 10 watt
audio te leveren aan belastingen van 2,5 Ohm en lager bij
een 12 - 14 Volt
Voedingstpanning . Deze A2000 is gemaakt voor 12 - 14
Volt voedingsspanning maar verdraagt zelfs spanningen tot
25 volt . VAnaf de
uitgang mogen er stromen worden betrokken tot 2 Ampere en
dit is dus ruim voldoende voor onze eindtrap. Het IC
heeft een overload
protectie welke de uitgang afschakeld bij overbelasting
en zo dus de eindtrap spanningsloos maakt
De zender zelf is een drietraps schakeling met de BC 550
als oscilator , afgestemd met een 2stuks BB112 en een
extra condensator om het bereik
te verdelen in twee stukken , 530 - 600 en 600 tot 750 Kc
, de VFO wordt gestabiliseerd met een 78L08 , Verder is
er voorzien in een audio
compressor dmv een CB 550 welke de ingangsgevoeligheid
terug regels als de modulatie diepte de 100 % nadert .
Hiervoor is nog weer een LM741 OpAmp geschakeld als Low
Pass filter met een cutoff frequentie van 4700 Hertz .
De zender wordt met een ferriet trafo
uitgekoppeld , deze bestaat uit een vie4rtal windingen op
een ringkern . iedere wikkeling heeft een
zelfinduktie van 22 uH . De uitgang hiervan is
doorverbonden met een antenne verlengspoel , de waarde
hiervan is afhankelijk van de antenne lengte
Voor een draadlengte van 17 mtr kwam ik uit op 900 uH , d.m.v.
een inschuifbare ferriet kern kan deze spoel getuned
worden op de
gewenste resonantie frequentie . Bij 12 volt neemt deze
zender ongeveer 1 - 1,3 Ampere op bij een goede antenne
aanpassing .

 |
En hier het complete zendertje
in fr becende minicom
behuizing , het is het kastje in het midden .
Hieronder een tweede uitvoering dit is een 1 watt
uitvoering
Met een axtra schakelaar voor een groter
frequentie bereik
zoals dat ook in het schema is aangegeven. |
|