![]() Een QRP zender voor 5 banden van 1 tot 18 M/c In een verloren ogenblik in elkaar gezet , deze QRP zender met schermrooster modulatie , |
|
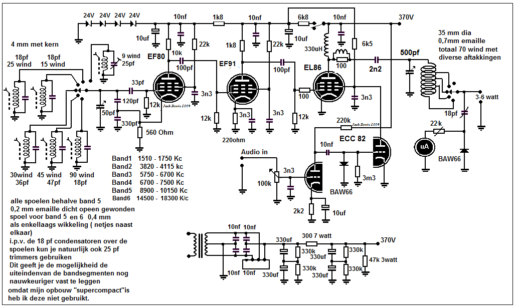
| de opzet is eenvoudig een schakelbare
VFO rond een EF 80 of vergelijkbare buis , hierachter een
EF91 als buffer en als PA een EL 86 welke in het schermrooster wordt gemoduleerd door een ECC 83 . het geheel wordt gevoed door een standaard 270 volt 60 mA "teerblok" . De haalbare output is ongeveer 4 - 5 watt bij een ruim voldoende stabiliteit zelfs op 18 m/c
|