Let's Limbo Now , How Low Can You Go ?   
De wereld beneden de 100  K/Hz 
English page here  :  let.htm

Deze pagina gaat over het andere uiteinde van het radio spectrum , de wereld van de extra en ultra lange golf 
Want ook daar is genoeg te beleven , van gecodeerde  berichten aan Ruschische onderzee boten en tijd signalen tot de door de natuur opgewekte radiogolven 
veroorzaakt door  stormen , aardverschuivingen en de mysterieuze Schumann resonantie op 7,3 hertz. We gaan ze op deze pagina allemaal verkennen.
Als eerste een link naar een website met enorm veel informatie over deze lange golven : http://www.vlf.it/

Om iets te ontvangen moet je natuurlijk de een of andere ontvanger hebben , voor de Ultra lange golf zijn deze echter vrij zeldzaam .
Een bekende langegolf ontvanger is b.v. de Murphy B 41  , ruim 45 kilo Engelse degelijkheid en even zeldzaam als een Witte Kraai .
Blijft er dus over zelfbouw of gebruik maken van de moderne  alleskunner , onze computer en een stukje unieke software welke nog Freeware is ook .
Ik had al geruime tijd SpectrumLab op mijn computer geinstalleerd maar veel meer dan kijken of  mijn modulatie  niet te veel hoog bevatte had ik er nog niet mee gedaan.
Het programma kan echter veel meer , het is een compleet DSP laboratorium met  spectrum analyzers , instelbare filters , mixers , VFO's , sweep en toon generatoren 
en dat alles van 0 tot 92 Kc  met een maximale sample rate van 192 K . Echter door de beperkingen van de ingangen van de meeste geluidskaarten kun je het 
gebruiken tot 24 Kc , wil je hoger meten zul je er een geluidskaart aan moeten opofferen en een aansluiting maken na het lowpass filter zodat je 
met het te meten signaal direct de A/D omzetter in kunt , eventueel zou je ook een down converter kunnen gebruiken maar daar gaan we later wel eens mee aan de gang 
Op de ELV pagina   http://www.vlf.it/  kun je de download link vinden voor dit stukje gereedschap en ook in de radiosoftware map op mijn prive server is het wel te vinden
De meest vreemde en exotische signalen zitten in het hele lage gebied , echter komt daar een ander probleem om de hoek kijken n.l. de 50 Hertz brom en storingen van het lichtnet
welke ontvangst binnen de bebouwde kom welhaast onmogelijk maken . Voor een goede en storingvrije ontvangst moet je al ongeveer midden in de woestijn wonen , reden waarom de meeste specialisten mobiele ontvangst inrichtingen gebruiken waarmee ze ergens in het  midden van  nergens opnames maken op DAT recorders en die dan later gaan analiseren.
Om die reden heb ik besloten dat onderste gebied eerst maar even te laten waar het is en me bezig te houden met dat deel waar nog wel een goede ontvangst te verwachten is n.l. het stukje  boven de  10 Kc . Waarmee we gelijk alweer het volgende probleem kunnen herkennen 10Kc is een golflengte van 30 Km en mijn  tuin is net iets te klein voor een mooie kwart golf antenne van 7,5 Km lengte hier moeten we dus ook iets op bedenken.

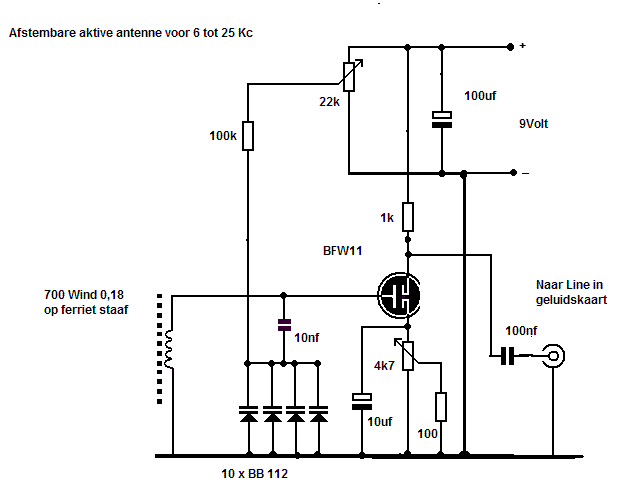
De Aktive magnetische antenne , een combinatie van de Miniwhip en een ferriet antenne
ik had nog een paar probeersels over van de miniwhip , je weet wel de aktive antenne voor Mg en Kg , de mijne begon al ergens rond de 24 Kc en zou dus goed bruikbaar moeten zijn voor deze band . Aangesloten op de line ingang van de geluidskaart waren er direct al diverse signalen te zien echter overschaduwd door een schier oneindig aantal harmonischen van de  alom aanwezige 50 Hertz netspanning . Ik besloot maar eens het oppik plaatje aan de ingang te vervangen door een ferriet antenne met afstem condensator van 2 x 500 Pf
Bij gebruik van het lange golf spoeltje van de ferrietstaaf liep het bereik ongeveer van 300 Kc tot 80 Kc , voor mijn doel nog veel te hoog , dus dan maar een nieuwe spoel gewikkeld
van dun emaille draad , 0,18 mm . Uiteindelijk kwam ik uit op 700 Windingen , met de 2x500 Pf afstem Condensator liep het bereik nu ongeveer van 90 Kc tot 23 Kc . Met een extra condensator van 1500 Pf zelfs down tot 8 Kc . alleen kwam ik dan niet hoger dan 11 Kc  ik zou dus eigelijk een afstemcondensator moeten hebben met een regel variatie van 200 tot 4000 Pf  . Natuurlijk had ik die net weer niet op voorraad , de elektronika boer trouwens ook niet . Gelukkig heb ik wel een grote doos vol met varicaps van het type BB112 .
Volgens het data sheet hebben deze bij een voorspanning van 1,2 Volt een capaciteit van 470 - 550 Pf  en bij 8 volt iets van 27 pf  . 10 stuks parallel geschakeld en ik had
mijn afstemcondensator met een capaciteits variatie van 300 tot 5000 Pf

Hier het schema van de door mij gebruikte aktive langegolf antenne met varicap afstemming van 6 tot 25 Kc . De ferrietstaaf is uit een lange staaf uit een oude BiAmpli radioDe antenne wordt gevoed uit een 9 volt blok batterij omdat het aansluiten van een voeding een extra bron van lichtnet storing is
Het verdient trouwens aanbeveling alles in de omgeving uit te schakelen zoals TL buizen , soldeerbouten , trafo's  en de antenne zover mogelijk van de computer verwijdert op te stellen .

This is a very sensitive aktive antenne using a ferrit rod from a old BC receiver with a coil made from 0,18 mm wire ,  i'l used abt 700 turns on it and 10 x BB112 varactor diodes as tuning capacitor giving a range from apx 200 till  5000 pf  , with this range the antenne is tuneable from 6 up to 25 Kc 
The BFW11 FET can be replaced by any modern type small signal fet 
All the spectrogams on my page are received with this antenne indoors 
The output is connected directly to the line input of the soundcard 
For best results it's better to place the antenne outside  or on the roof , using a shielded wire between the tuning potmeter and the 100 K resistor for the varactor tuning 

 

Hier wat ontvangst resultaten van de eerste dag :

Hier een overzicht van het gebied van 13 tot 19 Kilohertz
Duidelijk herkenbaar het data signaal met header op 18,2 Kc
Verder zijn er nog een aantal zwakkere signalen in het gebied tussen de 17 en 18 Kc en een constante draaggolf op 15,7 Kc

My first reception using SpectrumLab and my antenna , a nice data signal around 18 K/c 

Hier nogmaals hetzelfde signaal nu met de antenne een andere richting op
Net onder de 18 Kc is nog een tweede zwakker data signaal te zien
Ook duidelijk zichtbaar een onbekend zwaaiend signaal beginnend bij 12 Kc en in 10 seconden tijd oplopend tot 19 Kc om daarna weer even plotseling te verdwijnen.

A strange signal starting at 12 Kc moving up to 19 Kc in abt 10 second and dissapearing  

Het wordt druk op de band.

Een zeer sterk data signaal op 24,5 Kc , op 22 Kc nog een signaal ook met datas's , wat lager een ongemoduleerd signaal  , wat lager nog 3 data zenders tussen de 20 en 18 Kc

rond de 16 Kc een draaggolf welke 20 seconden aan en daarna 8 seconden uit is

en op 15,2 K/c een zeer sterke ongemoduleerde draaggolf

Ook weer een van die onverklaarbare signalen in de ELF band
Rond de 15 Kc een plotseling verschijnende draaggolf welke zwabberend opkomt vanaf ongeveer 13,5 K/c enkele seconden onstabiel blijft staan om daarna weer te verdwijnen
Bovenin zijn de eerder genoemde data signalen zichtbaar en een regelmatig onderbroken signaal
verder een zeer breed pulserend stoorsignaal met een bandbreedte van 10 tot 19 Kc , vermoedelijk uit het lichtnet afkomstig.

Also a strange signal , seems to be a unstable carrier starting at 13,5 Kc and stays for some seconds around 15 Kc 

 

Het DCF 77 tijdsein op 77,5 Kilohertz , ik heb hier gebruik gemaakt van een 
primitive down convertor bestaande uit een enkele transistor direct achter de Fet versterker waarop ik een extra 87,5 Kc signaal uit de funktie generator injecteerde zodat het DCF signaal omlaag werd gemengt naar 10 Kc 
Duidelijk is iets links van het nidden het ontbreken van de seconde puls te zien welke het begin van de nieuwe minuut markeert.

This is the DCF time signal at 77.5 Kc , using a extra transistor and my funktion generator , injecting a extra 87,5 Kc signal into this transistor to mixdown the 77,5 Kc to 10 Kc 

Clearly to see the missing puls , marking the start of the new minute 

Een FSK signaal op 11,9 en 12,6 Kc , het lijkt op een tijdsignaal maar het ritme staat niet direct in relatie tot een seconde puls , herkomst onbekend 

A FSK signal of unnown origin with the carrier at 11,9 and 12,6 Kc 

Hier een MP3 sample van dit geluid  This is a sound sample : 

ELF/logfile2.mp3

Hetzelfde vreemde signaal rond de 15 Kc wat ik de avond ervoor ook al ontving 
Het frequentie verloop  gelijk aan de avond ervoor zodat wel zeker is dat dit geen toevallige storing of natuurlijk verschijnsel is . Het signaal is wel degelijk "Man Made "
The same "moving carier "as i[l received the day before . the signal got the same characteristic's as the day before , in my opinion it must be a man made signal 
Twee vreemde signalen in de 6 Kc band 

 de smalle pulsen  rond de 6100 Hertz lijken duidelijk een tijd signaal maar er zit geen enkele vorm van code in het zijn domweg korte pulsjes met een herhalingsfrequentie van 1 seconde 

Het tweede zeer brede signaal heeft steeds aan het begin en aan het einde 1 of meerdere seconde pulsen waarin duidelijk een digitale code te herkennen is 
Het is vrij breedbandig en beslaat een band van 4000 tot 7000 hertz met een duidelijke 50 hertz ratel


Two signals around 6 Kc , the first ( the small pulses ) this is simply a 1 second intervall puls , there is no data on it .
The second signal is verre broad ,covering a bandwidte from 4 - 7 Kc  with 50 hertz interference , seems to contain some form of digital  information 

Dit is ook een leuke  het telegram , tenminste een deel ervan waarmee sávonds de electriciteits meters worden omgeschakeld naar laag tarief .

Het bestaat uit een aantal zeer langzame byte's op verschillende frequentie's welke met de 220 Volt worden meegestuurd 

dit deel zat op 110 en 168 Hertz , hoewel het een zeer zwak pulsje is , iets van 1,2 - 3 volt  was het toch te ontvangern met de ferriet antenne op ruim 5 mtr afstand van de dichtsbijzijnde electro leiding  

De gebruikte spoel op de antenne was er een met 1500 windingen 0,18 mm 

afstembaar van 9 tot 3 kilohertz 

De dikke ononderbroken lijnen zijn de 50 hertz van het lichtnet en een aantal oneven harmonischen , de even harmonischen zijn een stuk zwalkker maar nog net zichtbaar 

   
Deze antenne werkt zelfs nog tot lagere frequenties , hoewel afstembaar van 3 tot 11 Kc zijn zelfs zeer lage frequenties in het 100 hertz gebied nog goed leesbaar .

De 110 en 168 Hz signalen op het spectrogram hierboven zijn met deze antenne ontvangen 


Een complete rechtuit ontvanger voor 10 - 100 Kc

 

Heb je de aktive antenne eenmaal klaar is deze ook vrij gemakkelijk om te bouwen tot een complete rechtuit ontvanger met terugkoppeling zodat je ook zonder computer rechtstreeks de gehele band van 10 tot 100 Kc kunt ontvangen
Om het bereik naar boven uit te breiden tot 100 Kc hebben we nu een antennespoel gebruikt met een aftakking op 350 wind waarmee het gebied van 100 tot ongeveer 25 Kc is te ontvangen met de gehele spoel loopt het bereik van ongeveer 10 tot 25 Kc
Omdat het ontvangstgebeid en het audio slechts weinig in frequentie verschillen is er extra aandacht besteed aan een goede ontkoppeling tussen de detector en de audio versterker  d.m.v. het lowpass filter bestaande uit twee smoorspoeltjes van 470 uH en twee ontkoppel condensatoren van 10 nF . Als audio versterker is ook hier weer gebruik gemaakt van de LM386 , een kleine 1 watt versterker IC /

This is my VLF direct conversion receiver based on the aktive antenne , here i'm using e tapped coil to cover also the upper part up to 100 Kc , a extra "tickler coil" for regeneration
and a small AF amplifier to feed a loudspeaker or headphone .
It's a very atractive receiver for field work to avoid the noise and QRM from the city