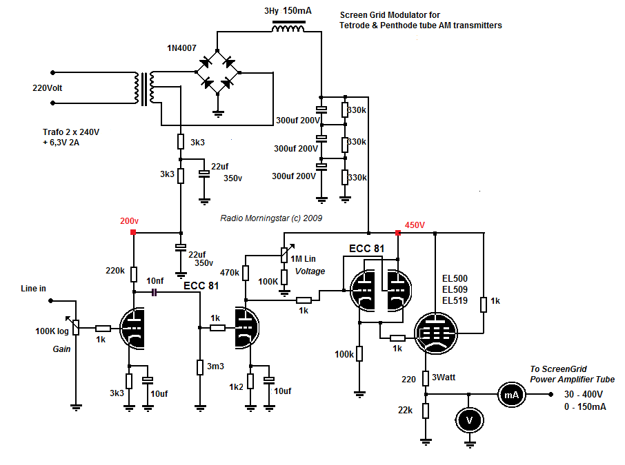
Een universeel toepasbare schermroosterstroom modulator
Deze
schakeling heb ik oorspronkelijk toegepast in mijn 2 x EL 519
zender , maar deze is bruikbaar voor iedere buis welke werkt met
schermroosterspanningen tot ongeveer 400 volt en
schermroosterstromen tot maximaal 40 mA , waardoor zelfs buizen
zoals b.v. de 813 de 4CX400 of de QB 3/300 nog met deze modulator
kunnen worden gemoduleerd . als voedingstrafo kan er een normale
trafo uit een oude buizen radio worden gebruikt . D.m.v. een brug
gelijkrichter met 4 stuks 1N4007 wordt de hoogspanning
gelijkgericht. Door gebruikt te maken van het "swinging
Choke " principe dus geen elko aan de diode brug maar direct
de afvlak smoorspoel ontstaat er een goed gereguleerde spanning
welke niet
afhankelijk is van de belastingsstroom . Met de gebruikte trafo
van 2 x 240 volt ontstaat hier een constante spanning van 450
volt welke met de EL 86 wordt gemoduleerd en terug geregeld naar
de gewenste waarde welke met de 1 meg potmeter kan worden
ingesteld en welke met de twee meters aan de uitgang kan worden
ingesteld .
Kritisch is de condensator roosterlek weerstand combinatie tussen
de twee ECC 81 helften , de waarde 10 nf / 3m3 voldoet her het
beste
met de verhouding tussen deze twee waardes wordt ook de "
level up " waarde ingesteld , het omhoog reguleren van de
draaggolf tijdens de modulatie
Behalve als G2 modulator voor grote zenders is deze schakeling
ook uitstekend geschikt als normale anode modulator voor kleine
LPAM zenders met b.v. de EL 84 in de eindtrap . kleine zenders
tot ongeveer 5 a 12 watt kun je met deze schakeling zeer mooi
moduleren , door het ontbreken van een modulatie trafo kun je een
zeer hoogwaardige en diepe modulatie verkrijgen met een mooi
doorlopende lagetonen weergave
Met de gebruikte buis uit de 500 serie kun je gemakkelijk stromen
to 150 mA moduleren
Heb je minder vermogen nodig kun je ook de laatste ECC 81
weglaten en een EL 84 of EL 86 als modulator buis gebruiken , je
kunt dan stromen tot ongeveer 40 mA ruimschoots moduleren.
