Een eenvoudige twee lamps kortegolf ontvanger
Deze
ontvanger is een variatie op de vroeger zo bekende 0V1 en 1V1
ontvangers zoals deze vooral in de begintijd door de meeste
kortegolf amateurs en luisteraars werd gebruikt.
Deze ontvangers berusten op het "Rechtuit" principe ,
tegenwoordig ook wel "Direct Conversion"genoemd .
Hierbij wordt er geen frequentie transormatie toegepast maar
geschied de gehele afstemming en detectie direct op de ontvangst
frequentie .
Voordelen hiervan zijn het ontbreken van mengruis en de zeer
eenvoudige opbouw , natuurlijk zijn er ook een aantal nadelen .
Door het gebruik van slechts 1 of 2 kringen is de selektiviteit
natuurlijk een stuk minder dan van een toestel met menging en een
groot aantal afstemkringen op een veel lagere mengfrequentie .
Toch moeten we dit eenvoudige type niet inderschatten , in de
vroege periode 1930 - 1935 maakten bijna alle zendamateurs
gebruik van dit type
en zagen kans wereldwijde DX verbindingen te leggen met zenders
welke een vermogen hadden van soms maar 3 tot 10 watt , het grote
geheim berust in de juiste bediening van de terugkoppeling
waarmee de detector "op of net voorbij "het put van
genereren wordt ingesteld .Bij een juiste instelling kan de
gevoeligheid van de detector wel een faktor 1000 of meer toenemen.
De beste ontvangst werd gehaald met de 1V1 ontvanger , deze
bestond uit een afgestemde trap voorversterking met daar achter
de afgestemde en terug gekoppelde detector lamp , als derde buis
werd er dan nog een laagfrequent trap gebruikt om het audio
signaal op voldoende sterkte te berengen voor een koptelefoon of
luidspreker.
Meestal werden hiervoor de volgende nuizen gebruikt :
Als Hoogfrequent buis de E427 , een z.g. dubbelrooster lamp
daarna de E 499 , een triode lamp als detector en als laatse de B403
als luidspreker lamp
De ouderen onder ons zullen zich deze schemas nog wel herinneren
uit het Jongens Radio Boek van Leonard de Vries en ook dHr Corver
heeft
deze beschreven in zijn boek "Het Draadlooze amateurstation
" ( let op de twee OO's in de oude spelling )
Nu was het bouwen van een dergelijke tweekringer vooral toen maar
ook nu nog een hele klus , de goede gelijkloop van de kringen
maakt het zeer nauwkeurig wikkelen en afregelen van de spoelen
noodzakelijk , er dient een dubbele afstemcondensator te worden
gebruikt met een goede gelijkloop en vooral de eerste trap heeft
nogal vaak de neiging "wild"te gaan oscileren .
reden waarom vooral beginnende amateurs meestal eerst een "eenkringer
"gingen bouwen , de eerste trap werd dan weg gelaten en de
antenne werd direct aan de detector gekoppeld . Dit was een
"Stupid proof" ontwerp . er kon eigelijk niets misgaan
en de gevoeligheid was nog steeds zeer goed, alleen doordat de
antenne nu direct de detector kring ging belasten werdt het
afstemmen soms wel heel moeilijk . Er ontstaat "handeffect"waardoor
de ontvanger steeds van de frequentie wil weglopen en vooral CW
en SSB ontvangst bijna niet meer af te stemmen is
Om deze problemen te omzeilen en de opbouw toch eenvoudig te
houden heb ik hier een tussenweg bewandeld , wel een voortrap
maar toch slechts 1 afstemkring . hierdoor wrdt de antenne wel
gescheiden van de detector kring maar heb je niet het probleem
van dubbele spoelen en hun moeilijke gelijkloop .
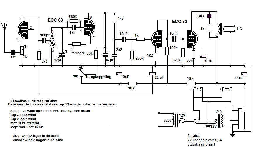
Als eerste trap heb ik hier een triode gebruikt in z.g. Grounded
Grid schakeling . Hierbij ligt het stuurrooster direct aan aarde
en wordt de kathode als ingang gebruikt
Dit heeft als bijkomend voordeel dat de lage kathode impedantie
zeer goed aanpast aan de lage antenne impedantie zodat hier al
geen aanpassingspoelen nodig zijn .
Bovendien is in deze schakeling er een zeer goede scheiding
tussen ingang en uitgang van de buis waardoor er geen kans is op
zelfoscileren . Reden waarom we deze schakeling vroeger vaak
tegenkwamen in de ingangstrappen van VHF en FM ontvangers
Omwille van de eenvoud heb ik gebruik gemaakt van weerstands
koppeling naar de detector spoel
.Dit geeft wel een wat lagere versterking dan induktive koppeling
maar het scheelt in het wikkelen van
een ekstra spoel en bovendien is hierdoor een stabiele werking
zonder genereer neigingen gewaarborgd .
Een belangrijk punt is de weerstand tussen de spoel aftakking en
de kathode van de tweede ECC helft .
Hiermee wordt de mate van genereren ingesteld , voor de hoogste
gevoeligheid moet deze zo worden gekozen dat de detector nog net
over de hele band in het genereren te brengen is
met bijna geheel open gedraaide potmeter . Ligt dit punt te laag
en zet het generen te vroeg in zal de detector alleen met een
zeer lage anode spanning
op het randje te zetten zijn waardoor er slechts zeer weinig
audio ontstaat en dus eem lage gevoeligheid . in mijn proef
ontwerp
lag de waarde op 220 Ohm maar dit is erg bouw afhankelijk , ook
de kwaliteit van de gebruikte buis is hier van invloed , bij een
bijna
nieuwe ECC 83 kan het zijn dat je hier een waarde van 470 - 820
Ohm benodigd bent , voor een buis met een lage emissie kan het
zijn dar de waarde voor een goede werking ergens tussen de 10 en
100 ohm komt te liggen .
eventueel zou je i.p.v. een vaste weerstand hier een instelpot
kunnen toepassen
De voeding heb ik weer opgebouwd met twee 12 volts trafos ,
staart aan staart precies zoals bij mijn PCF 80 een lamps MG
ontvangertje
Bij gebrek aan een goede uitgangstrafo heb ik hier een kleine
voedings trafo gebruikt welke bedoeld was voor 9 volt , ongeveer
het kleinste type welke je wel eens in
draagbare radio's , kleine kassette recorders , enz tegenkomt .
de 220 volt wordt hier gebruikt als anode wikkeling voor de ECC
83 op de
9 volts wikkeling kun je een kleine luidspreker aansluiten.
De ontvangst is zeer goed te noemen , met een korte buiten
antenne ( 6 mtr draad ) zijn er overdag vele kortegolf stations
te beluisteren van over de hele wereld
Sommige zelfs zo hard ( o.a. bij Radio China International ) dat
de eerste potmeter ( antenne volume ) geheel dichtgedraaid moest
worden .
Hoewel de conditie's op 20 mtr niet al te goed zijn kon ik toch
enkele amateurs in CW , SSB en een tweetal SSTV stations loggen
met de detector net over het
randje van genereren. ook enkele utillity stations rond de 11 M/c
waren goed leesbaar
Ik heb de ontvanger inmiddels voorzien van een spoel voor de 40 -
50 mtr band
deze bestaat uit 35 wind 0,4 mm emailledraad op een 32 mm pvc
pijp voorzien van een aftakking op 6 wind voor de kathode
Wanneer je de spoelen uitwisselbaar maakt , door ze b.v. op oude
buis sockels te monteren kun je een setje verschillende spoelen
maken voor verschillende banden
B.v. 160 , 80 , 40 , 40 , 20 en 15 Mtr en zelfs 10 mtr
In een tweede artikel zal ik hier dieper op ingaan en ook exacte
spoel gegevens publiceren.

For 6 - 7 M/c use 35 turns 0,4 mm wire on a 32 mm plastic pipe tapped at 6
turns for ther kathode feedback
Or use 25 turns 0,7 mm on a 19 mm pipe with the tap at 3 turns for 11 - 16 M/c
Both transformers are 220V > 12 Volt 1 - 2 Amp , halogene spot
adapter type
first one is used as 12 Volt source , second one as step up transformer to
obtain 22o volt HT
As a Speaker output transformer i'l used a small 220>9volt transformer
The R Feedback resistor is somewere between 10 Ohm and 820 Ohm depending
on the quality of the first tube and has to be
chosen so that oscilating will start with the voltage regulator potmeter at 3/4
- 7/8 open to get the best audio .