![]() |
|
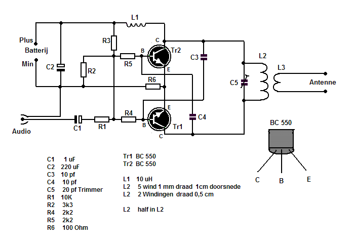
| Dit kleine zendertje op een plaatje van 10 x 7 cm is
eenvoudig te bouwen , er worden twee transistoren
gebruikt van het type BC550 en de zender wordt gevoed met
een 9 volts batterij , voldoende om dit zendertje
meerdere dagen te laten werken . Verwacht geen super
afstanden maar bij een goede antenne opstelling kan het
signaal toch op enkele kilometers afstand worden gehoord
, mits op een goed vrij kanaal afgesteld maar het is
primair bedoeld om een goede ontvangst te geven in de
directe omgeving tot een 200 mtr in de omtrek .
|
Hieronder een voorbeeld van het printje , LET OP dit is slechts
een voorbeeld en dus niet op de goede schaal

Dieze kleine AM zender is eenvoudg te bouwen dankzij de reeds
voorgewikkelde afstembare spoel , kan gevoed worden op een 9 volt
batterij maar mag ook op maximaal
17 volt werken waarbij de output kan oplopen tot 200 milliwatt .
kan worden afgestend van 1650 tot 1550 en 1580 tot 1450 Kc d.m.v.
spoelaftakking en schuifkern
Wil je het ook eens proberen op de middengolf dan is deze kleine
zender een leuke instap .
Met een goede antenne haal je met 200 milliwatt gemakkelijk 3 tot
4 kilometer
Levering : Alle onderdelen , voorgedrukt gaatjes board , compleet geassembleerde zendspoel , schema , bouwtekening . Verzending :envelope

