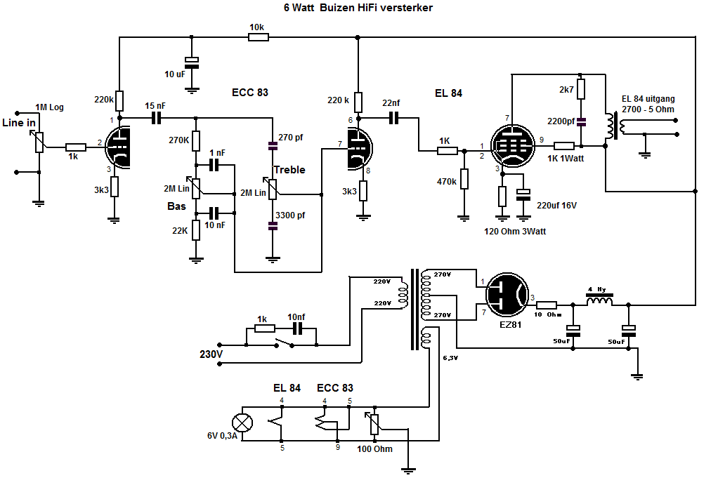
Een kleine buizen versterker van zeer goede kwaliteit
De hier beschreven versterker
bezit een opvallend goede weergave kwaliteit bij een ruim
uitgangs vermogen van 6 watt
met een ruime, niet tegengekoppelde klasse A eindtrap welke dus
geen verkleuring van het geluid veroorzaakt.
Voorzien van een dubbele toonregeling voor hoge en lage tonen kan
de weergave praktisch aan iedere smaak worden aangepast
Het oorspronkelijke ontwerp stamt uit de periode 1955 - 1960 en
werd o.a. door Amroh vaak toegepast als Pick-Up versterker voor
de huiskamer .
Bij gebruik van een goede luidspreker ( Warfdale , Goodman ,
Philips AD3800 ) in een ruime klankkast is er met deze versterker
een sublieme geluidsweergave
te verkrijgen met een mooie diepe en warme basweergave en helder
klinkende hoge tonen welke lekker los in het geluidsbeeld liggen
Ben je een echte muziek liefhebber is het bouwen van deze
versterker zeker de moeite waard . Zoals de meeste ontwerpen uit
die periode is dit
natuurlijk een mono versterker , maar als je hem dubbel bouwt heb
je een fantastische stereoversterker waar heel veel
"dure" merken het tegen moeten afleggen
Gebruik wel ruime uitgangs transormatoren , wil je volledig van
de diepe bas kunnen genieten .
Bij voldoende belangstelling wil ik wel uitgangstrafo's wikkelen
speciaal voor dit ontwerp , natuurlijk worden dit dan niet de
moderne ringkern trafo's welke je soms bij buizenversterkers ziet
toegepast , maar orginele E kern trafo's met een ruime
luchtspleet zodat er geen kans is op vervorming door
magnetische kern verzadiging wat ik bij moderne trafos vaak toch
vaak tegenkom
