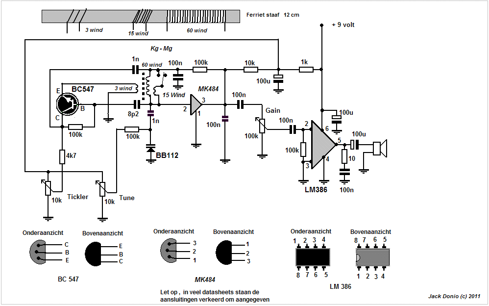
Een eenvoudige portable
radio voor midden en korte golf met de MK 484
voorzien van
terugkoppeling op de antenne
De meesten zullen de MK484 of de oudere uitvoering hiervan de
ZN414 nog wel kennen . Dit kleine Ic was een complete AM
ontvanger in een TO 92 behuizing .
Dankzij de zeer hoogohmige ingang en de hoge versterking is dit
ic uitermate geschikt voor zeer kleine radio's , je hebt er maar
een paar extra onderdelen voor nodig
en het IC werkt al op een spanning van 1,2 volt wat hem uitermate
geschikt maakt voor voeding uit knoopcellen . Het ontwerp is al
wat ouder maar gelukkig is de MK4484
nog steeds goed verkrijgbaar . Als audio versterker heb ik hier
gebruik gemaakt van de LM386 , een 1 watt versterker in een DIP 8
uitvoering met een laag stroomverbruik .
Dit IC wat vooral in de jaren 80 veel werd gebruikt in draadloze
telefoons is ook nog steeds goed verkrijgbaar .Ook de kosten
vallen mee . ik kocht de 386 voor 50 dollarcent
de prijs van de MK484 ligt tussen de 1 en 2 dollar .
Hieronder het oorspronkelijke schema uit het MK484 datasheet
the MK484 or the older version of this ZN414 is still available.
This small Ic was a complete AM receiver in a TO 92 package.
Thanks to the very high impedance input and high gain, this IC
ideal for very small radios, you've only got a few extra parts
needed
and the IC has been working at a voltage of 1.2 volts which makes
it extremely suitable for feeding of button cells. The design is
somewhat older but luckily the MK4484
still available in may shops . As audio amplifier I've used the
LM386, a 1 watt amplifier in an 8-pin version with a very low
power consumption.
This IC was mainly in the 80's often used in wireless phones and
is still available. I bought the 386 for 50 dollarcents
the price of the MK484 is between 1 and $ 2.
Here is the original chart from the MK484 datasheet
![]() |
..... |
Oorspronkelijk is de MK484 bruikbaar tot 3 M/c , daarboven loopt
de gevoeligheid snel terug , om deze gevoeligheid wat groter te
maken heb ik gebruik gemaakt
van terugkoppeling ( regeneration) zoals ook werd toegepast in
oude rechtuit ontvangers . Hierdoor wordt de gevoeligheid en
selektiviteit nog eens een vaktor 1000 opgevoerd
en is de ontvanger goed bruikbaar tot boven de 7 Mc
Voor deze terugkoppeling heb ik gebruik gemaakt van een extra
transistor , hier de BC 547 maar ook de 2N2222 is goed bruikbaar
we pakken met een kleine kondensator van ongeveer 8 pf wat
signaal van de afstemspoel versterken dit en voeren dit
versterkte signaal teug aan de antennespoel door middel van een
spoel van 3 windingen . Met een potmeter regelen we de spanning
op deze transistor zodat de deze trap net op het randje van
genereren kunnen instellen
precies zoals we dat gewend zijn met de
oude rechtuit ontvangers
Originally the MK484 is useful to 3 m / c, above the sensitivity
rapidly decrease but with the help of
of feedback (regeneration) as it was used in old straight
receivers will increase the sensitivity and selectivity further a
1000 times
so the receiver is useful to over 7 Mc
For this feedback, I used an extra transistor, here the 547 BC
but the 2N2222 is also useful
with a small capacitor of about 8 pf the signal from the
tuningcoil is fed to a amplifier transistor is feed back through
an coil
coil of 3 turns on the antenna . With a potentiometer, we arrange
the tension so that this transistor stage on the edge of
generating
just as we used to with the old straight receivers

Als afstem condensator heb ik in deze schakeling gebruik gemaakt
van een varicap zodat we kunnen afstemmen met een potmeter . De
antenne spoel is een
ferrietstaaf van 12 tot 15 cm lengte , de middengolf spoel heeft
60 windingen , de kortegolf spoel 15 windingen en de
terugkoppelspoel 3 windingen .
Als de schakeling niet wil oscileren moet je de aansluitingen van
deze 3 windingenspoel verwisselen .
De schakeling is zo gevoelig dat er geen buitenantenne nodig is ,
vele tientallen stations zijn uitstekend te ontvangen op de
ferrietstaaf , zelfs op korte golf .
Mocht de gevoeligheid op kortegolf toch iets tegenvallen kun je
een korte whipantenne gebruiken ( 50 - 90 cm) welke je kunt
aansluiten op punt 2 van de MK484
maar in de meeste gevallen is dit niet nodig .
Hieronder de print layout van deze ontvanger
, ik heb hier gebruik gemaakt van gaatjesbord waarover ik een
afdruk van de layout heb geplakt
As a tuning capacitor in the circuit, I
used a varicap so we can match with a potentiometer. The antenna
coil is a
ferriterod from 12 to 15 cm long, medium wave coil has 60 turns,the
shortwave coil15 turns and the feedback coil 3 turns .
If the circuit is not oscillating, you want the connections of
these three coil windings change.
The circuit is so sensitive that no external antenna is needed,
dozens of stations to receive excellent on the ferrite, even on
short wave.
If the sensitivity on shortwave something disappointing you can
use a short whipantenne (50-90 cm) which you can plug in item 2
of the MK484
but in most cases this is not necessary.
Below the print layout of this receiver, I have used a pinhole plate which I have pasted the layout of the print layout

Bekijk deze ontvanger op Youtube See this receiver at Youtube
: