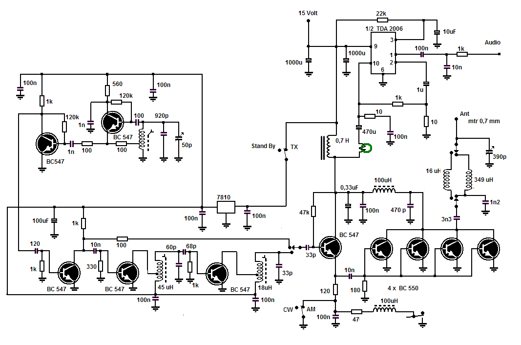
Een QRP zender voor twee banden
De hier beschreven zender is een Twee banden zender voor laag vermogen geschikt voor
CW en AM Phone op 160 en 40 mtr , of 180 en 48 mtr
 
.
De opbouw is vrij recht toe recht aan , een VFO met een tweetal buffertrappen , twee verdubbeltrappen voor kortegolf gebruik , een driver en een eindtrap .
Het bijzondere is dat er voor alle trappen hetzelfde type transistor wordt gebruikt nl. de BC 547 . De VFO is de bekende driepuntschakeling en is afstembaar van
1750 tot 1900 Kc Door de spoel iets in te draaiden is het ook mogelijk het gebied te verlaggen van 1500 tot 1650 Kc
In de Low band mode gaat de output van de laatste buffer direct naar de driver
De output van deze laatste driver gaat ook naar twee verdubbeltrappen waarbij het sigaal wordt verviervoudigd naar de 40 mtr band
Dmv een schakelaar kiezen we de directe 1,8 of de 7 mc output
In de emittorleiding van de driver zit een klikfilter voor de CW sleutel , dmv. een schakelaar kan deze worden kortgesloten voor de Mode AM
Van hieruit wordt de eindtrap aangestuurd , deze bestaat uit 4 parallel geschakelde BC 547 transistoren , Je kunt hier natuurlijk ook een BD 139 gebruiken ,
maar het doosje met BD139 torren was toevallig leeg en de BC 547 wordt hier zo ongeveer per kilo ingekocht , daar hadden we er dus nog voldoende van .

Hoeveel vermogen kun je daar nu uithalen ? laten we eens kijken naar de gegevens van de BC 547 .
Maximale spanning 50 Volt , Maximale stroom 100 mA Ic Piek 200 mA Maximale dissipatie 500 milliwatt
Voor 4 transistoren wordt dit dus Max 400 mA 800 mA piek Maximale Dissipatie 2 watt
Hoeveel vermogen kunnen we hier nu uithalen ? We pakken het proggie Tank.exe er even bij

De maximale spanning is 50 Volt , voor AM modulatie moeten we onder de 50 % hiervan blijven . we leggen de voedings spanning vast op 15 volt
In klasse C bij 15 volt en 400 mA bedraagt de input 6 watt en de verwachte output 4,8 watt Het verlies vermogen bedraagt dan 6 - 4,8 = 1,2 watt en blijft dus ruim beneden de
toegestane 2 watt , Voor deze output hebben we bij 15V een Collector impedantie van 23 Ohm ,voor 1800 K/c komt dit overeen met een spoel van 25 uH en een
tuning condensator van 540 Pf Aan de uitgang hiervan een spoel van 37 uH om een uitgangswaarde van 50 Ohm te verkrijgen
Nog een woord over de spoeltjes , ik heb hier kleine 4 mm regelbare kernen gebruikt , het aantal windingen hangt een beetje af af de manier van wikkelen en het gebruikte
kern materiaal . ik heb voor de oscilator 75 windingen gebruikt met de aftakking op 15 windingen het gebruikte draad is 0,3 mm emailledraad
Het tweede spoeltje staat gedipt op 3,1 M/c deze heeft ook 75 windingen met de aftakking op 20 wind , de tweede spoel bestaat uit 28 windingen met de tap op 8 wind
De antenne spoel voor 40 mtr is gewikkeld op een 25 mm PVC pijpje en bestaat uit 10 wind 0,7 mm draad
De antenne spoel voor de 160 mtr heb ik gewikkeld met 0,3 mm draad , ik heb hiervoor 270 windingen gebruikt op een 19 mm PVC buisje
Voor de 0,8 Hy smoorspoel in de modulator heb ik gebruik gemaakt van de 9 volts wikkeling van een kleine 220 volts trafo
De afstemcondensator in de VFO is een 2 x 25 Pf type met de beide helften parallel geschakeld , ik weet niet meer waar ik deze uit gesloopt heb , maar een 2 x 15 Pf
uit een oude FM tuner wil natuurlijk ook . alleen zal het afstem bereik dan iets kleiner uitvallen





Effectief lukte het me om een ruime 3 watt AM te halen uit deze kleine zender
Hetzelfde berekenen we nu voor de 40 Mtr band , hiervoor is 6 uH en 135 Pf vereist de output spoel wordt in dit geval 9 uH
Omdat ik deze zender bedoeld is voor als BackPack setje gaan we een enkele draad gebruiken als antenne , ik heb gekozen voor een draadlengte van 5 tot 7 mtr ,
gemakkelijk uit te spannen en na gebruik weer op te rollen , we hebben dus ook nog twee antenne verlengspoelen nodig
Voor 7 Mc en 7 Mtr lengte hebben we 17 uH nodig , voegen we deze samen met de 9 uH output spoel komen we uit op een waarde van 16 uH
Voor 1.8 Mc wordt de loading spoel 312 uH , ook deze voegen we samen zodat we uitkomen op 349 uH . Omdat we een loading afstemcondensator aan de uitgang
gebruiken mogen we deze spoelen ook iets kleiner nemen , in mijn proefmodel heb ik hier 11 en 250 uH gebruikt

Dmv. een dubbele omschakelaar schakelen we deze twee spoelen om voor 160 of 40 mtr
Tenslotte nog de modulator , hiervoor heb ik de TDA 2005 gebruikt , dit is een 2 x 5 watt audio IC zoals dat wordt gebruikt in autoradio's enn helft hiervan blijft ongebruikt
de output van dit Ic gaat naar het eindtrap en driver voedingspunt , hier wordt via een smoorspoel van 0,7 Hy ook de 15 volt aangesloten.
Vergeet niet het kleine ringkern spoeltje , zonder dit spoeltje gaat het IC gemakkelijk oscileren en een hoge stroom opnemen , het spoeltje bestaak uit 2 windingen
om een kleine groene ringkern , maar ook een rode of zwarte werkt hier goed .

Als voeding heb ik een 15 volt 1A adapter gebruikt maar het is goed mogelijk om deze zender te voeden op een viertal platte 4,5 volts batterijen in serie
Hoewel 3 watt heel weinig lijkt is het toch voldiende om geheel europa en zelfs ver daarbuiten te werken zeker op 40 meter in telegrafie maar zelfs in phone zijn
met 1- 2 watt verbindingen mogelijk tot boven in Finland en diep in Oost Europa , zelf ben ik meerdere malen te horen geweest in Finland , Polen , Engeland , Italie en Malta
met vermogens minder dan 1 Watt AM

Voor 180 mtr is deze zender een uitstekende TX om samen te bouwen met een kleine ontvanger tot een Chatterbox voor gesprekken in de omgeving , vooral in Engeland
zijn deze lokale AM netten heel populair , met 3 watt zijn verbindingen tot 35 Km zeker mogelijk in AM . In CW kunnen er zelfs leuke DX verbindingen worden gemaakt
Er zijn in CW op 160 Mtr zijn er al vaker verbindingen gemaakt op afstanden groter dan 500 Km met vermogens kleiner dan 1 watt

Ik heb dit proefmodel opgebouwd als een "spinneweb op printplaat"constructie , voor de definitive uitvoering ligt het in de bedoeling printjes te maken of verobord te gaan
gebruiken zodat het een mooi klein setje wordt wat gemakkelijk in iedere rugzak een plaatsje kan vinden .

Ik maak in het weekend een paar foto's van het proefmodel