We bouwen een Radio
Deel 1
We gaan nu eens iets heel anders doen , we
hebben inmiddels al zoveel zenders gebouwd dat we nu wel zullen weten hoe dat
moet.
Daarom nu in plaats van een zender maar eens een ontvanger
bouwen.
Vroeger bouwden we veel radio's , je moest wel als je muziek wilde hebben
, radio's waren in die dagen grote houten kasten en ze waren duur , erg
duur
Het was nog maar kort na de oorlog en er was overal nog gebrek aan dus
ook aan radio's . Als je een radio wilde kopen moest je soms weken
wachten
dus een tweede toestel voor de tienerkamer zat er al helemaal
niet in. Nee die moest je zelf maken.
Gelukkig hadden we Leonard de Vries ,
deze auteur heeft toen hij tijdens de oorlog zat ondergedoken het Jongens Radio
Boek geschreven waarvan ik hier
de kaft als achtergrond heb
gebruikt
Voor ons schoolgaande jeugd was dat zo ongeveer "De Radio
Bijbel " . In duidelijke en vooral begrijpelijke taal bracht hij ons de kennis
bij die je nodig had om een radio te bouwen en niet alleen dat , ook
spelenderwijs leerde hij je zoveel over de theorie dat je ook begreep waar je
mee bezig was en hoe het werkte . Hele volksstammen radio en zendamateurs zijn
hun loopbaan begonnen met de ontwerpen uit dit boek. van kristalontvanger
tot 1 , 2 en 3 lamps radio toestellen voor batterij en lichtnet ,
plaatstroomapparaten , geluidsversterkers duidelijk beschreven met schema's en
tekeningen . En tussendoor nam hij je mee naar studio's , zendergebouwen ,
Radiofabrieken en de net uit het ei gekropen televisie .

Het Jongens Radio
Boek deel
1
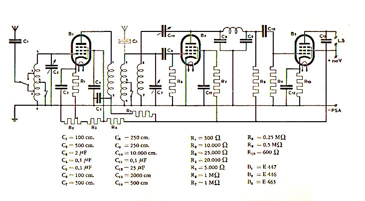
Een Bladzijde uit het boek met
een
Schema van een 3 lamps toestel uit het Jongens Radio
Boek
1 , 2 en 3 lamps zelfbouw
toestellen
Merk op dat er geen luidspreker trafo werd
gebruikt
waarvan de eerste met honinggraat spoelen In die tijd
waren luidsprekers vaak direct al 2000 Ohm i.p.v. 5 Ohm
Nu zijn we ruim een halve eeuw verder
en het hart van een radio is tegenwoordig een onduidelijk zwart plakje met
wat pootjes zo dicht bij elkaar dat je er je er nog nauwelijks aan kunt
solderen. Toch blijft het leuk om zoiets eens zelf te bouwen , niet met zwarte
plakjes maar gewoon zoals we dat vroeger deden ,
met lampen , spoelen ,
afstemcondensatoren en trafo's . Het ouderwetse degelijke handwerk.
Wil je nog verder teug naar de "Basics"en eerst een kristalontvanger
bouwen raad ik je aan de volgende website eens te bezoeken :
http://www.crystal-radio.eu/index.html
De webmaster van deze site heeft
het bouwen van kristalontvangers werkelijk tot een hogere kunstvorm
verheven
Ook wordt er heel veel informatie gegeven over afstemkringen ,
spoelen wikkelen en berekenen en elektrische verliezen in
afstemkringen
Deze website is een absolute aanrader voor radio en
zendamateurs
Wil je meer lezen over radio ontvangers en buizen in
het speciaal is de volgende website een absolute must :
http://www.jogis-roehrenbude.de/
O.m. Jochem heeft hier een fantastische hoeveelheid schema's , verhalen , foto's en beschrijvingen samengebracht die allemaal betrekking hebben op buizen,
Mijn ontvangers :
Belangrijkste
criterium:Het moet te bouwen zijn met wat er toevallig voorhanden is
in de rommeldoos , ook als je ergens in de rimboe zit . We gaan niet naar de
winkel
Ik ga hier een paar ontwerpen
beschrijven , een 2 lamps eenkringer en een drielamps twee kringer welke zich
qua prestaties kan meten met een redelijke communicatie ontvanger . Het zijn
beide z.g. rechtuit ontvangers dus zonder mengtrappen selectie en detectie
geschied direct op de ontvangstfrequentie
De eenkringer heb ik een tijd
geleden eens gebouwd als monitor ontvanger om de modulatie van mijn uitzendingen
te controleren . Door de geringe selectiviteit laat deze je precies horen hoe
het signaal van je zender nu eigelijk echt klinkt , op het randje van genereren
komen met een buitenantenne ook
de meeste middengolf stations redelijk goed
binnen , zelfs de relatief zwakke TruckRadio uit Duitsland op 855 Kc is hier
overdag prima op te beluisteren In Oscillerende toestand zijn er sávonds diverse
SSB en CW amateurs in de 160 Mtr band goed te beluisteren , in het
omroepgedeelte zijn er vele tientallen stations te beluisteren . Met de
tweekringer zijn er ook overdag tientallen stations op kamersterkte te ontvangen
, de gevoeligheid is zo groot dat je sávonds eigelijk aan een draadje van een
maar meter als antenne al genoeg hebt. Met kleinere spoelen is deze ontvanger
ook nog zeer goed bruikbaar voor de 80 mtr band .
In de tijd voor de oorlog
was dit type zo ongeveer de standaard communicatie ontvanger in ieder amateur
station , je kon er de hele wereld op ontvangen .
Nu is de bouw en vooral de
afregeling van een tweekringer wel iets waar je wat ervaring in moet hebben ,
heb je nog nooit een radio gebouwd raad ik je aan met de eenkringer te beginnen
en laat dan op het chassis genoeg ruimte over om later de tweede buis en spoel
bij te plaatsen . Het verschil zit alleen in de extra hoogfrequent
voorversterker met afstemkring voor de rest is hij gelijk aan de
eenkringer
Voor de opbouw hebben we teruggegrepen op technieken uit het
jongens radio boek , dus een houten chassis in ons geval geen triplex
maar MDF plaat , de dunste maat is 4 mm en dat is uitstekend geschikt voor
ons doel , je kunt het gemakkelijk zagen en boren , het splintert niet zoals
triplex heeft een grotere stevigheid en is mooi glad aan beide zijden . Als je
moeite hebt om het mooi recht af te zagen kun je het zelfs snijden met een
stanley mes .
Gebruikte gereedschappen voor dit project :
Een stanleymes , schroevendraaiers , een kniptang , een punttang , accuboormachine met 3 , 5 , 8 en 10 mm boor , een 20 mm houtboor , Dremel Tool , lijmpistool en natuurlijk een soldeerbout of liever twee , een kleine of soldeerstation voor het fijne werk en een 60 watt pook voor het betere bakwerk.
Gebruikte onderdelen :
Voedingstrafo , afstem condensator , elko's, spoelen , luidspreker trafo , smoorspoel , Luidspreker , potmeters , weerstanden , condensatoren . diode's of brugcel , montagedraad dun geďsoleerd , montagedraad dik blank
Voedingstrafo ,
je hebt voor de radio 2 spanningen nodig , 200- 240 volt gelijkstroom bij ongeveer 50 mA en 6,3 Volt wisselstroom 1,5 - 2 A voor de gloeidraden van de buizen . Een oude trafo uit een radio of oude buizenversterker o.i.d. kan dit meestal wel leveren er zijn trafo's met een dubbele wikkeling 2x240 volt , deze kun je met twee dioden gelijkrichten . Er zijn ook trafo's met een enkele 240 volt wikkeling , hiervoor heb je 4 diode;s of een brugcel nodig
Afstemcondensator ,
als je ook de tweekringer wilt gaan
bouwen heb je een dubbele nodig met twee gelijke secties dus 2 x 390 of 2 x 500
pf , vooral de oudere radio's gebruikten deze , in de recentere toestellen
zaten vaak ongelijke afstemcondensatoren waarbij het oscillator deel een
kleinere waarde had dan de antenne sectie , met dit type krijg je de gelijkloop
niet goed , probeer er dus een te vinden waarvan de beide secties er gelijk
uitzien
Ik heb de mijne gesloopt uit een oude Leader meetzender ,
compleet met afstemschaal en vertraging , samen een pracht
combinatie
Elko's
Dit moeten hoogspanningstypes zijn , dus met een werkspanning van minstens 360 volt , ook de bekerelko's uit oude radio's waren van dit type zelf heb ik een aantal elko's gebruikt uit oude computervoedingen . Deze zijn meestal 300 uF 200 volt , als je er twee in serie zet heb je een elko van 160 uF 400 Volt dus ruim voldoende
Spoelen
Dit is het moeilijkste onderdeel ,
tenminste voor de tweekringer . Wil je de eenkringer bouwen kun je ook een
stukje pvc pijp nemen om daar op te wikkelen maar voor de tweekringen moeten de
spoelen precies gelijk aan elkaar zijn en je moet ze d.m.v. een ferrietkern
kunnen regelen . zelf gebruik ik spoelvormen uit oude Middenfrequent trafo's van
radio's , ook het erop zittende Litzedraad is weer bruikbaar .Vroeger waren er
mooie spoelvormen met kern te koop maar de laatste 25 jaar ben ik ze nergens
meer tegengekomen. Ook de beroemde 402 spoel van Amroh is tegenwoordig een
begeerd verzamel object , maar als je onderstaande
maten voor de
spoelen aanhoud heb je twee spoelen die gelijkwaardig zijn aan deze 402
spoel
Voor onze middengolf tweekringer gebruiken we twee spoelen , elke
spoel heeft twee wikkelingen . De afstemwikkeling en de koppelwikkeling
De
afstemwikkeling bestaat uit 75 wind Litzedraad met een aftakking op 8 wind van
onder , je begint dus met windingen daar maak je een aftak lusje en wikkelt dan
door tot 75 wind . de Koppelwikkeling bestaat uit 22 windingen dit mag
natuurlijk ook litze zijn maar je mag voor deze wikkeling ook 0,1 tot 0,2 mm
Emaille draad gebruiken . Zorg er wel voor dat je de twee spoelen precies gelijk
maakt als je dus voor spoel 1 litze hebt gebruikt voor de
koppelwikkeling moet je dat bij spoel 2 precies zo doen . Kun je niet aan
een 6 mm kern komen maar wel aan twee 4 mm spoelvormen kun je deze ook wel
gebruiken alleen wordt het wikkeltal dan hoger
Ga dan uit van 100 wind
met een aftakking op 12 en een koppelwikkeling van 30 wind
Potmeters
Vooral de potmeters voor de terugkoppeling en de RF versterkingsregeling trekken iets stroom en deze moeten dus van een wat forser model zijn , het liefst draadgewonden maar ook die zijn tegenwoordig zeldzaam , de geluidsvolume regelaar mag een normaal klein model zijn
Luidspreker , Luidspreker trafo , smoorspoel
Ook alweer , slachten uit een oude radio
Weerstanden en Condensatoren
Hou er rekening mee dat je met hogere spanningen werkt en dat er hier en daar dus wat vermogen opgestookt wordt , de kleine 1/4 watt weerstanden zoals uit de transistor techniek zijn wat aan de krappe kant gebruik dus 1 - 2 watt types , ook de condensatoren moeten minstens 300 volt kunnen hebben dus ook hier niet dat mini spul uit de transistor techniek gebruiken . Liever slachten uit oude radio's
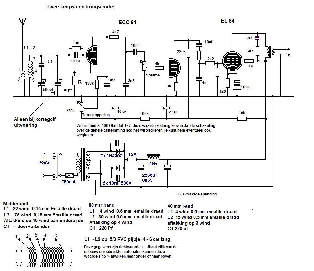
Hier het schema van de 1 kringer met
twee lampen , voor dit toestel heb ik gebruik gemaakt van een ECC 81 en een EL
84
en een eenvoudige spoel gewikkeld op een stukje elektriciteit pvc
pijp
De eerste helft van de ECC 81 wordt hier gebruikt als teruggekoppelde
detector , de tweede helft als audio voorversterker terwijl als eindbuis een EL
84
wordt gebruikt
Deze eenvoudige ontvanger is ook bij
uitstek geschikt om je uitzending te controleren , hij laat je zeer goed
horen hoe jouw modulatie werkelijk klinkt zonder de tekortkomingen van de grote
radio's welke door het harde zendersignaal vaak kompleet overstuurd raken
waardoor de modulatie niet goed te beluisteren is
Door het ontbreken van
smalle bandfilters worden ook de hoge tonen niet afgesneden zodat je een veel
beter idee krijgt van de toonbalans van jouw modulatie instellingen . Dit was
voor mij oorspronkelijk ook de reden om deze ontvanger te bouwen.
Met de in
de tekening aangegeven kun je hem bouwen voor middengolf of
kortegolf , op 80 of 40 mtr is deze ontvanger nog zeer goed bruikbaar voor
AM / CW en SSB ontvangst
Met een goed doordachte opbouw kun je
ook de spoelen uitwisselbaar maken door ze b.v in oktal voeten te monteren zodat
je ze verwisselen kunt
Het gebruik van omschakelaars zou in afraden
aangezien dit meestal een wat onstabilere afstemming tot gevolg
heeft.

Hier wat foto's van de 3 lamps tweekrings uitvoering met de afstemcondensator en afstemschaal van de Leader



Voorfront
Achterzijde
Onderkant

Afstemcondensator met de twee
toltrimmers
De spoelvormen uit oude middenfrequenten gesloopt
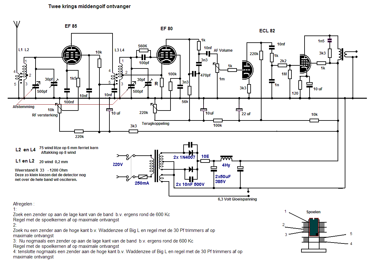
Hier het schema van de afgebouwde twee krings ontvanger voor de middengolf
waarvan hierboven de foto's

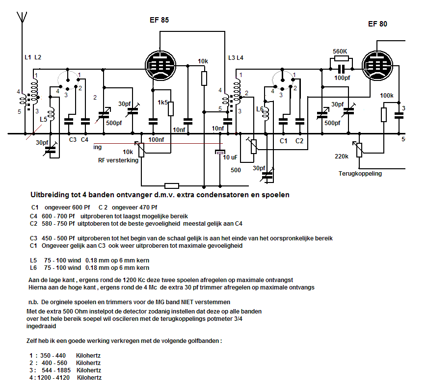
Meer experimenten met deze ontvanger :
Als je dit project tot een goed einde hebt
gebracht hoef je de soldeerbout natuurlijk nog niet op te bergen , je kunt er
natuurlijk altijd weer dingen aan veranderen .
Ergens in een la vond ik nog
een mooie draaischakelaar , 2 deks , 6 standen en het idee voor meerdere banden
was gelijk al geboren .
Voor het maken van een compleet spoelblok met
verschillende spoelen kwam ik kontakten te kort , je hebt dan in totaal 5
schakel sectie's nodig
2 op dek 1 voor de antenne spoel en 3 op dek 2 voor
de detectorspoel . Ik besloot eens te testen of het ook zou lukken met deze twee
sectie's schakelaar.
Door het aanbrengen van extra condensatoren over de
afstemcondensator kan het bereik nog een stuk omlaag worden gebracht met de
bestaande spoelen
Uiteindelijk kwam ik uit op 2 maal 700 Pf met een
bereik van 350 tot 440 Kc . Nog groter ging niet , de detector was dan niet meer
in het genereren te brengen .Ik besloot dit dan als mijn laagste bereik te
kiezen , leuk voor de ontvangst van de bakenzenders .
Omdat er nu nog een gap
zat tussen de 560 en 440 Kc heb ik op stand twee een paar kleinere condensatoren
aangebracht , met waarden rond de 450 Pf verkreeg ik een bereik van 400 -
560 Kc
Je moet hiervoor meerdere condensatoren parallel
schakelen , ik heb een handje vol condensatoren van 100 , 47 , 22 en 18 Pf
gebruikt , eerst met de 100 pf condensatoren zoveel mogelijk het goede bereik
opzoeken , daarna afzonderlijk per sectie wat kleinere condensatoren bijsolderen
tot je een goede gelijkloop hebt verkregen
Nu had ik uit een vroeger experiment nog een
tweetal spoelen over van 75 wind 0,18 mm , op stand 4 van de schakelaar
geplaatst naar aarde , de detector bleek ook nog goed te werken en het bereik
liep nu van 1600 Kc tot 5,5 Ms maar de gelijkloop was niet helemaal goed .
D.m.v. ferrietkernen in deze spoelen aan de lage kant de gelijkloop goed gezet ,
de laagste frequentie werd nu 1200 Kc maar aan de hoge kant was het nog steeds
goed mis , geen gelijkloop en de detector reageerde meer als een superreg , veel
te sterke terugkoppeling .
Na het aanbrengen van twee extra trimmers over de
extra spoelen waren deze aan de hoge kant naar de 4 Mc verschoven en na
inregelen was er ook een redelijke gelijkloop , een extra aangebrachte
instelpotmeter van 500 Ohm in de kathode van de detector bracht oplossing voor
het te sterke genereer gedrag , er was een instelpunt te vinden waar de detector
zowel op de laagste en de hoogste band prettig te regelen was.
Uiteindelijk is het een heel leuke en gevoelige ontvanger geworden met een doorlopend bereik van 350 KiloHertz tot 4,1 Mega hertz
De Uitbreiding met schakelaar , condensatoren
en 2 extra spoelen 

Hier het onderaanzicht van de 4 banden
uitvoering

Overzicht van de spoelen en de
"trosjes"condensatoren
Detail opname van twee "Trosjes "condensatoren
rond de banden
schakelaar

Hier nog een detailopname van de schakelaar, de spoelen en de
EF85
en hier van de ECL82 en de EF80 met aanhang
De Geijkte schaal met 4 frequentie
banden 
Het voorfrontje van de ontvanger met EM 87
afstemoog
voor het schema van de EM
87 zie onderaan de pagina
Het geijkte bereik van de 4 banden
Er is natuurlijk geen garantie dat de door jouw
nagebouwde versie exact hetzelfde zal zijn dit ligt te veel af van de
verschillende componenten en bouwwijze
Ook de curve van de afstemcondensator
is in hoge mate bepalend
Maar het geeft een indruk van het bandverloop bij
gebruik van de afstemcondensator uit de Leader Meetzender
| Bandverdeling 2 krings AM ontvanger | |||||||||
| Frequentie in KiloHertz | |||||||||
| Graden | band1 | band2 | band3 | band4 | |||||
| 0 | 350 | 400 | 544 | 1200 | |||||
| 5 | 1221 | ||||||||
| 10 | 408 | 565 | 1248 | ||||||
| 15 | 1275 | ||||||||
| 20 | 360 | 418 | 590 | 1307 | |||||
| 25 | 1347 | ||||||||
| 30 | 430 | 625 | 1382 | ||||||
| 35 | 1426 | ||||||||
| 40 | 375 | 440 | 664 | 1470 | |||||
| 45 | 1520 | ||||||||
| 50 | 453 | 710 | 1566 | ||||||
| 55 | 1622 | ||||||||
| 60 | 390 | 466 | 760 | 1684 | |||||
| 65 | 1747 | ||||||||
| 70 | 476 | 824 | 1828 | ||||||
| 75 | 1885 | ||||||||
| 80 | 400 | 492 | 890 | 1966 | |||||
| 85 | 2045 | ||||||||
| 90 | 503 | 967 | 2140 | ||||||
| 95 | 1008 | 2222 | |||||||
| 100 | 415 | 515 | 1050 | 2320 | |||||
| 105 | 1093 | 2415 | |||||||
| 110 | 523 | 1140 | 2510 | ||||||
| 115 | 1192 | 2215 | |||||||
| 120 | 425 | 535 | 1245 | 2706 | |||||
| 125 | 1294 | 2848 | |||||||
| 130 | 540 | 1340 | 2963 | ||||||
| 135 | 1395 | 3077 | |||||||
| 140 | 432 | 547 | 1466 | 3210 | |||||
| 145 | 1520 | 3328 | |||||||
| 150 | 550 | 1582 | 3487 | ||||||
| 155 | 1640 | 3615 | |||||||
| 160 | 437 | 560 | 1722 | 3764 | |||||
| 165 | 1783 | 3923 | |||||||
| 170 | 562 | 1847 | 4032 | ||||||
| 175 | 1875 | 4105 | |||||||
| 180 | 440 | 563 | 1885 | 4120 | |||||
Extra lowpass filter voor ruis onderdrukking
:
Met de volgende toevoeging van twee
100 pf condensatoren en een 330 K weerstand in de triode sectie van de ECL 82
kun je de hogetonen
weergave begrenzen tot 5 a 6 Kilohertz waardoor de
achtergrond ruis afneemt en de varstaanbaarheid , vooral van zwakke station
enorm verbeterd.
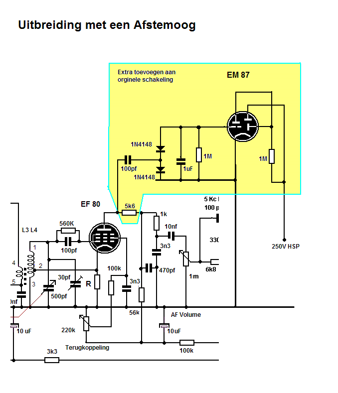
Uitbreiding met een Afstemoog
Eigelijk is een buizen ontvanger niet compleet zonder een
afstemoog , probleem is echter dat de negative spanning welke bij een
roosterstroom detector ontstaat
erg klein is , veel kleiner als bij de
gebruikelijke diode detectors van een superhet . Op de normale manier
aangesloten zal een oog dan ook weinig beweging vertonen .
Ik heb hier een
extra diode detector gebuikt in een spannings verdubbelingsschakeling welke het
hoogfrequent wat op de anode van de detector overblijft gelijkricht tot een
redelijke negative spanning . Omdat we normaal bij de anode van de detector het
overgebleven RF het liefst naar aarde kortsluiten met een condensator om te
voorkomen dat dit in het audiogedeelte terchtkomt heb ik hier voor deze
kondensator een extra 5k6 weerstand opgenomen , zodat er toch nog wat RF op de
anode overblijft .
Dize RF spanning wordt gelijkgericht in de 2 dioden
verdubbelaar waarmee we het oog aansturen , met de 1 m weerstand en de 1 uf
condensator zorgen we voor een onderdrukking van het ook aanwezige modulatie
produkt , dit om te voorkomen dat het oog als een lichtorgel staat te
knipperen.
Als afstemoog heb ik hier gebruik gemaakt van een EM 87 , deze is
qua uitvoering gelijk aan de EM 84 alleen veel gevoeliger , een EM 84 zal in
deze schakeling ook wel werken alleen niet geheel dicht gaan . De EM 84 heeft
een regelspanning van 21 Volt nodig om geheel te sluiten , de EM 87 doet dit al
met 10,2 Volt 
Tot zover Deel 1 van deze serie
In het tweede deel gaan we mengen , d.m.v. een oscilator
mixer de ontvangst frequentie omlaag brengen naar een lagere waarde
zodat we
met een extra mengbuis ook nog de hogere frequentie's kunnen ontvangen
waardoor we het ontvangstbereik nog verder kunnen uitbreiden , zelfs wel tot
boven de 30 M/c , maar we beginnen daar met een mixer met een
vaste oscilator
frequentie van 8,5 M/c waardoor we twee extra bereiken krijgen 5,5 - 7,5 M/c
en 9,5 tot 11,5 Mc
Verder in deel twee een leuke superhet voor de
middengolf met drie buisjes , de ECF80 , de ECC 81 en de EL 84 waar je door
de
vaste Middenfrequentie van 400 Kc niet steeds
de terugkoppeling hoeft bij te stellen zoals bij de rechtuit ontvangers
En
een leuke ontvanger voor het gebied van 25 tot 60 M/c ook weer een eenvoudig
supertje geschikt voor AM / ssb en FM flank detectie
Echt een ontvanger voor
als straks de zonnevlekken weer gaan komen er er enorm veel te horen is in dit
gebied
Mischien is dit wel de laatste maal dat we hiervan kunnen genieten ,
bij de volgende 11 jarige zonnevlekken cyclus kun je er wel van uitgaan
dat
alle communicatie digitaal gecodeerd is
Radio Morningstar project's by Jack Donio (c) 2007 Holland
EMail : jack,donio@home.nl