|
Dit is zo ongeveer de standaard ontvanger uit de vroege
periode 1925 - 1930 alleen werden er toen overwegend
buizen gebruikt met directe gloeidraden
welke dus werden gevoed met gelijkstroom . Voor dit
ontwerp heb ik natuurlijk gebruik gemaakt van moderne
wisslstroom buizen.
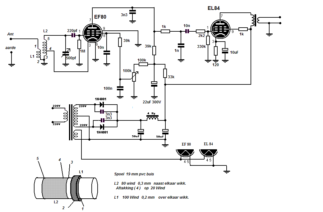
Maar het schema is dat van een klassiek 30 er jaren
ontwerp . De eerste buis werkt als een terug gekoppelde
roosterstroom detector waarbij de versterking
wordt geregeld met de schermrooster spanning . Op deze
manier is er een soepele terugkoppelings regeling
mogelijk waarbij de schakeling mooi "op het randje"
van genereren kan worden ingesteld . Dit is het punt waar
de schakeling de hoogste gevoeligheid en selektiviteit
heeft .
De EL 84 welke hier als eindbuis wordt gebruikt is een
behoorlijk krachtige buis welke gemakkelijk 4 - 5 watt
audio output kan leveren , voldoende voor een
stevig volume in een middlgrote huizkamer . Met een
redelijke buitenantenne kun je een behoorlijke ontvangst
verwachten van bv. Radio 5 , de 1008Kc , WDR , BBC
Belgische en Franse zenders terwijl je s'avonds als de
nachtcondities invallen vele tientallen Europeese zenders
zult kunnen beluisteren
Wat de opbouw betreft , deze is ook recht toe recht aan ,
hou alles in lijn , bv. geheel rechts de afstem spoel met
afstemcondensator , daarnaast de EF 80
een de linkerkant de EL 84 en de luidspreker trafo .
Achter in het midden kun je dan de Voedingstrafo en
smoorspoel plaatsen met de afvlak elko's
Wat de bedrading betreft , hou deze zo kort mogelijk ,
vermijd lange draden vooral bij het spoel gedeelte . Een
mooie opbouw met rechte en mooie strakke draden
netjes gebogen ziet er wel mooi uit maar er is een goeden
regel : " Netjes gebouwde radios werken niet "
Door de stroocapaciteiten tussen lange draden ontstaat er
oncontroleerbare koppelingen tussen de componenten
Tenslotte de luidspreker trafo in de anode leiding van de
EL 84 , dit is een standaard 5200 Ohm naar 5 Ohm trafo
zoals je die in de meeste buizenradios tegenkomt
behalve in de bekende Philips Plano modellen , deze types
gebruikten een speciale 800 Ohm luidspreker waardoor de
trafo overbodig was .
Mocht je niet over een geschikte uitgangstrafo beschikken
kun je ook een kleine voedingstrafo gebruiken bv een
kleine 9 volts trafo zoals je die veel tegenkomt
in kleine Japanse radio's cassette recorders en andere
toestellen . De 220 volts aansluiting komt dan aan de EL
84 , de 9 ( of 12v ) aansluiting wordt
aangesloten op de luidspreker.

|