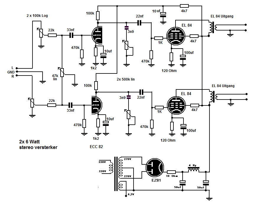
Een kleine 2 x 6 watt Stereo versterker met de ECC 82 en twee maal EL84