|
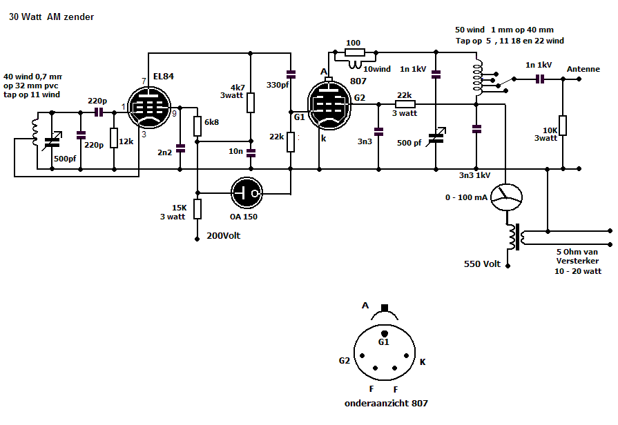
Deze twee
traps zender is ook weer een klassiek ontwerp , Het
ontwerp is dermate stabiel dat dit ontwerp in de 40er en
50 er jaren ook nog frequent
gebruikt werdt als Phone amateur zender voor de 160 en 80
mtr band .Voor voldoende modulatie diepte heb je een 35 -40
watt versterker nodig
Als modulatie trafo is een stevige uitgangstrafo of zelfs
een voedings trafo bruikbaar .
Met de aftakkingen op de Tankspoel kun je de beste
antenne overdracht kiezen , pin je niet vast op de
impedantie , vooral op de lage frequentie's
kun je de meest exotische antenne impedanties verwachten
varierend van een paar Ohm tot 200 - 400 Ohm of zelfs
meer .
Veel belangrijker is de maximale energie overdracht van
zender naar antenne .
Als voeding heb je 500 - 600 Volt nodig , deze moet
ongeveer 100 - 150 mA kunnen leveren , bij een goede
antenne afstemming moet je
zeker 30 watt in de antenne kunnen krijgen , voldoende om
vooral in de avonduren ook nog leuke skip verbindingen te
kunnen maken
en het goed mogelijk is dat het
signaal tot ver in Engeland , Zweden , Spanje en Italie
te horen zal zijn .
Overdag kun je afstanden van 50 - 70 Km verwachten ,
afhankelijk van de antenne opstelling

|