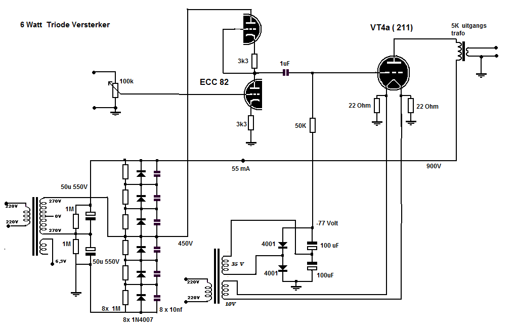
Voor de liefhebbers van
Helgloeiers hier een kleine versterker met de bekende VT4a ofwel
de 211 in de eindtrap
Een "All Triode"
monoblok versterker die met een beetje goede wil toch 6 watt wil
geven , maar dan wel met een extreem lage vervorming
En het staat ook nog leuk , zo'n muziek makende schemerlamp in de
kamer
