|
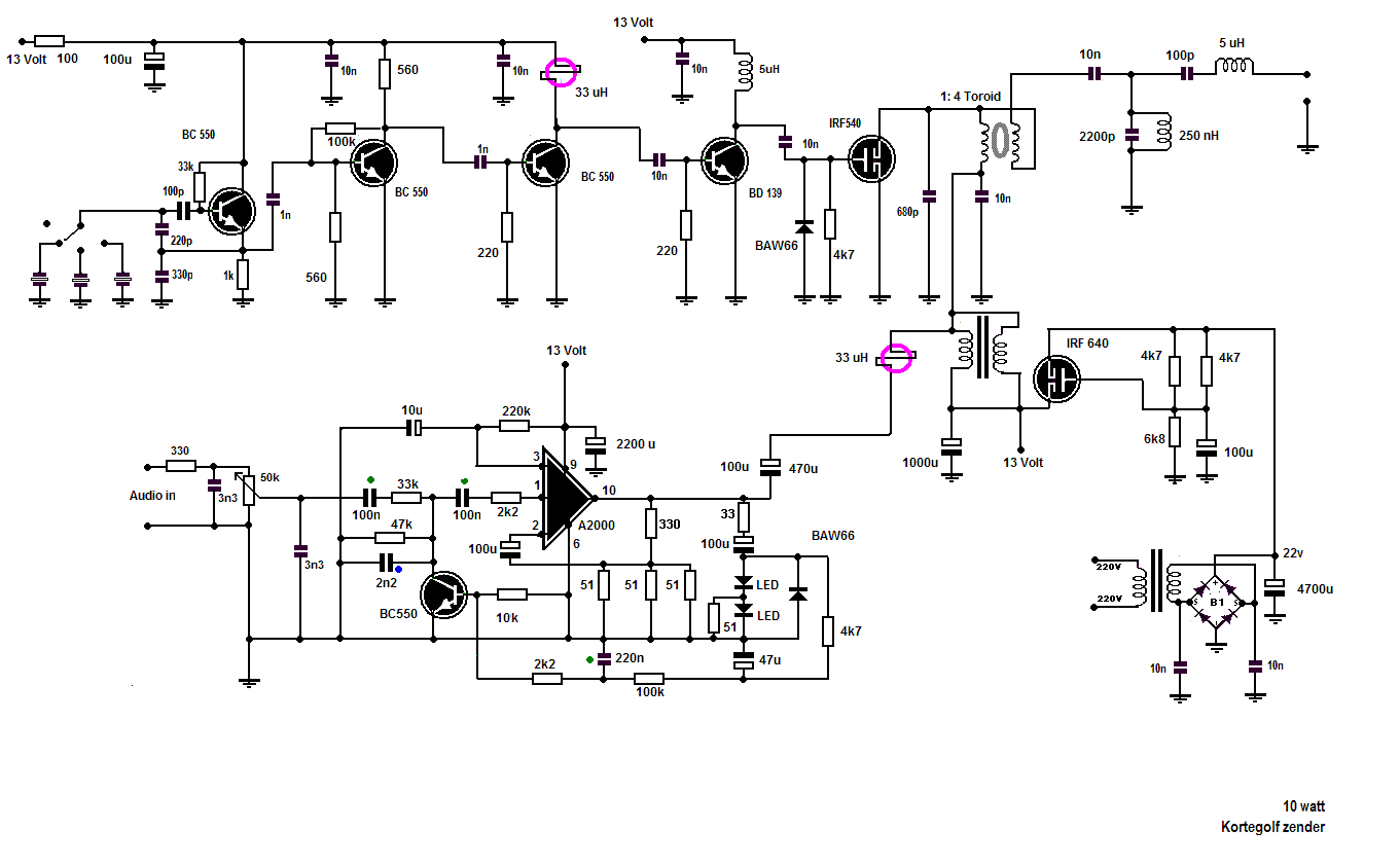
Over deze
zender is ook weer niet zoveel te vertellen , standaard
kristal oscilator met daarachter een paar trappen
versterking breedbandig geschakeld
dus geen moeilijke afstem kringen . Als modulator wordt
hier weer de bekende A2000 gebruikt Deze oostduitse
alleskunner is ook geschikt om direct
de eindtrap te voeden maar in dit ontwerp heb ik gebruik
gemaakt van een modulatie trafo waardoor de eindtraop op
de volle 12 volt werkt
Hierdoor bedraagt het uitgangsvermgen 4 keer als wanneer
de A2000 als serie modulator wordt gebruikt . In de
seriemodulator schakeling staat er op de uitgang
de halve voedingsspanning , met de modulatie trafo maak
je gebruik van de volle voedingspanning en supponeert de
trafo nog eens 12 volt modulatiespanning bovenop
waardoor de piekspanning tijdens de volle modulatie
pieken dus 24 volt bedraagt . Voldoende voor een ruime 10
watt uitgangs vermogen.
Aan de uitgang heb ik gebruik gemaak5t van een 1:4 Toroid
trafo met daarachter een Band doorllaat filter met een
doorlaat
bandbreedte van 1 Mc . Binnen deze doorlaatband is de
demping minder dan 0,2 dB , Op 2F bedraagt de demping al
ruim 20 dB
In de modulator schakeling wordt er weer gebruik gemaakt
van een compressie regeling dmv. de twee led's en de BC
550 welke de ingang
terug regelt . De bedoeling is dat de bovenste LED
regelmatig oplicht met de modulatie , als de onderste LED
ook gaat oplichten onstaat er
zoveel basisspanning op de BC 550 dat deze in geleiding
raakt en samen met de ingangsweerstand van 33 K een
verzwakker vormd zodat de output
omlaag geregeld wordt . Met het netwerkje van 4k7 , 47 uF
en 100 K , 2k2 en 10 K aan de basis ingang wordt de Atack
en Decay tijd van
van de compressor bepaald
De enige afregeling is de spoel van 0,25 uH aan de
uitgang , deze wordt afgestemd met de 2200 pf condensator
, deze spoel is een
luchtspoeltje van 5 wind 1 mm draad door deze wat in te
drukken of uit te trekken wordt de eindtrap op maximale
output afgeregeld.
Als voedingstrafo gebruik ik een 18 Volt 2 Amp
ringkerntrafo met brugcel en een dikke FET als spannings
stabilisator

Hieronde de zender in aanbouw
Geleeh links zien we het voedings gedeelte , het
middelste prinje is de modulator , rechts de zender print
Schuin onder de gele Toroid trafo is de 5 windingen
luchtspoel te zien
door deze in te drukken of uit te trekken wordt de PA op
maximale output afgeregeld
Op het voorpanaal slechts twee knoppen , de modulatie
diepte regelaar en de kristal schakelaar
Verder heeft deze zender geen afregel organen wat hem tot
een lekker probleemloos zendertje maakt voor
kortegolf gebruik , aanzetten en gebruiken , geen
kopzorgen over afstemmingen , aanpassingen of
andere moeilijke toestanden , gewoon een probleemloos
muziekdoosje

Omdat ik in het verleden zeer leuke resulteten heb
geboekt met verschillende Magnetic Loop Antenne's heb ik
voor deze zender ook een
loop antenne gebouwd , ditmaal in een lightwight
uitvoering , dus nu een geen dikke koperen buis maar ik
heb gebruik gemaakt
van een dubbele coaxkabel als straler welke op de plaats
wordt gehouden door een houten constructie . de
afmetingen zijn geworden 100 x 75 cm
voorzien van een 2 x 500 PF afstem condensator waarmee
een bereik wordt gehaald van 2 tot 14 Mc . Met wat buig
en knipwerk
heb ik de inkoppellus maximaal afgeregeld in het gebied
rond de 6 - 7 Mc
Met deze loop en de zender lukte me het deze week een CW
verbinding te maken met een station in Aachen ( 173 Km )
Met Phone lukte het
net niet , hoofdzakelijk door de slechte middag condities
op 40 mtr maar het CW rapport was een stready RST 425
ondanks de wat ruwe manier
van sleutelen met de Key rechtstreeks in de voedingslijn
van de eindtrap .
Ik zit er nu over te denken een vergelijkbare zender te
bouwen metCW , FSK en BSPK mogelijkheid voor 40 en 20 mtr
Hier een paar fotos van de
complete set ( zender + antenne )
Uiteindelijk komt er op het frontje nog een extra
kristalvoet zodat er naar keuze nog een extra kanaal kan
worden gekozen
Verder moet het frontpaneel nog worden bedrukt.
Deze zender werkte goed in het gebied van 8 tot 3 Mc
zodat deze ook voor 80 Mtr CW of Phone ( 3705 AM kanaal )
bruikbaar is.
Al met al is dit een bijzonder leuke set voor
kleinbehuisden of als je op een flat zit zonder tuin ,
niet alleen voor 48 Mtr piraten stations
maar ook voor het meer serieuze 40 of 80 mtr amateur werk
, zowel in CW maar ook voor het eenvoudiger AM Phone werk
.


Tenslotte hier de compleet afgebouwde zender , voor
directe 220 volt aansluiting . 3 ingebouwde kristallen +
1 externe stand met aan de
voorzijde een voetje voor een extra kristal naar keuze .
Voorzien van Audio compressie en twee Ledjes voor 75 en
95 % modulatie diepte
Tulp ingang voor het audio . De gehele zender is NoTune ,
gebouwd in een stevige stalen behuizing .

|